Vishay SiP12117DB microBUCK™ Evaluation Board

Vishay SiP12117DB microBUCK™ Evaluation Board is a reference board designed to evaluate the features and functionalities of SiP12117 synchronous buck regulators. The SiP12117 regulators are high-frequency Current-Mode Constant-On-Time (CM-COT) synchronous buck regulators with integrated high- and low-side power MOSFETs. These regulators are capable of delivering up to 3A continuous current and 600kHz switching frequency. The SiP12117 regulators provide an ultra-fast transient response, less than 5μA typical shutdown current, and a cycle-by-cycle current limit. Typical applications include graphics cards, set-top boxes, LCD TVs, notebook computers, and HDDs/SSDs. 

Features

  • SiP12117 IC
    • 4.5V to 15V input voltage
    • 3A continuous output current 
    • Adjustable output voltage down to 0.6V
    • 600kHz switching frequency 
  • Ultra-fast transient response
  • Less than 5μA typical shutdown current
  • Cycle-by-cycle current limit
  • 2.9ms fixed soft-start (typical)
  • Power good function

Applications

  • Graphics cards
  • Set-top boxes
  • LCD TVs
  • Notebook computers
  • HDDs/SSDs

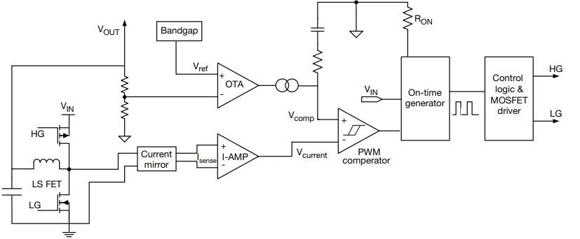
CM-COT Block Diagram

Vishay SiP12117DB microBUCK™ Evaluation Board
Published: 2020-04-13 | Updated: 2024-12-20