Vishay SiC462 Synchronous Buck Regulator

Vishay SiC462 Synchronous Buck Regulator features integrated high-side and low-side power MOSFETs in a space-saving, lead-free, power-enhanced MLP55-27L package. This device supplies 6A continuous current at up to 1MHz switching frequency. The SiC462 produces an adjustable output voltage down to 0.8V from 4.5V to 60V input rail to accommodate applications, including computing, consumer electronics, telecom, and industrial. Vishay SiC462 Regulator delivers ultra-fast transient response with minimum output capacitance and tight ripple regulation at a light load. The device is stable with any capacitor, and no external ESR network is required for loop stability. The SiC462 also incorporates a power-saving scheme that increases light load efficiency. Protection features include output overvoltage (OVP), output undervoltage (UVP), and thermal shutdown (OTP). The SiC462 also has undervoltage-lockout (UVLO) for input rail and a user-programmable soft start.

Features

  • Single supply operation from 4.5V to 60V input voltage
  • Adjustable output voltage down to 0.8V
  • 6A continuous output current
  • Selectable switching frequency from 100kHz to 1MHz with an external resistor 95% peak efficiency
  • Ultra-fast transient response
  • Optional power-saving mode
  • <10μA shutdown current
  • <250μA operating current when enabled but not switching
  • Cycle-by-cycle current limit
  • Output overvoltage protection
  • Output undervoltage protection
  • Output voltage tracking and sequencing
  • -40°C to +125°C operating junction temperature

Applications

  • Drones
  • Point-of-load (PoL) for telecom
  • Industrial and automation
  • Industrial computing
  • Embedded
  • Consumer electronics
  • Digital HDTV and digital consumer

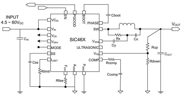
Application Circuit

Application Circuit Diagram - Vishay SiC462 Synchronous Buck Regulator

Videos

Published: 2016-12-01 | Updated: 2022-03-11