Torex Semiconductor XC6136 Low Power Voltage Supervisors
Torex Semiconductor XC6136 Low Power (88nA) Voltage Supervisors are high-accuracy detection devices manufactured using CMOS process and laser trimming technologies. The voltage detectors are ideal for Internet of Things/energy harvesting applications, with ultra-low consumption in a compact package. Torex XC6136 quiescent currents are roughly 1/10th the size of conventional products. This small size allows them to extend the operating time of devices with small batteries, such as IoT devices, wearable devices, and smart meters. The device is available in complementary metal–oxide–semiconductor (CMOS) and N-channel open drain output configurations.Features
- 88nA ultra-low quiescent currents
- 6V (max.) supply voltage
- 4V threshold voltage
- 3.8V (max.) operational instability prevention functions
- 183nA operating supply current
- Compatible with USPQ-4B05 ultra-compact low-profile packages
- 53nA typ.(@detection, VIN=1.1V)
- 44nA typ.(@released, VIN=1.1V)
- ±50 ppm/°C temperature characteristics
- -40° to +105°C operating temperature range
- 0.5V to 5.0V (0.1Vstep) detect voltage range
- EU RoHS compliant, lead-free
Applications
- Energy harvesting
- Wearable devices
- Smart meters
- Microprocessor logic reset circuitry
- System battery life and charge voltage monitors
- Power-on reset circuits
- Power failure detection
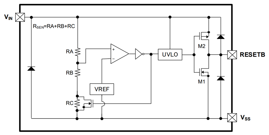
Block Diagram
Application Circuit
Additional Resource
Published: 2019-11-15
| Updated: 2024-08-18
