THAT Corporation 2162 Series Dual Pre-trimmed Blackmer® VCAs

THAT Corporation 2162 Series Dual Pre-trimmed Blackmer® VCAs feature two opposing polarity and voltage-sensitive control ports. These low-cost VCAs offer wide-range exponential control of gain and attenuation with low signal distortion. The dual pre-trimmed Blackmer® VCAs are trimmed at the wafer stage to deliver low distortion and control-voltage feedthrough without further adjustment. The external symmetry adjustment is possible to further optimize distortion and controlfeedthrough for critical applications. These VCAs operate from a split power supplyup to ±16VDC drawing only 5.2mA at ±15V and 3mA at ±5V. The part can also operate at supply voltages as low as ±2.25V making it suitable for battery-operated applications. These two VCAs are independent of each other sharing only their power supply connections.

The dual pre-trimmed Blackmer® VCAs are extremely flexible and capable of being configured for a wide range of stereo or multichannel applications and are available in a RoHS-compliant 16-pin QSOP package. These VCAs operate at 40°C to 85°C temperature range (TOP) and are stored at -40°C to 125°C storage temperature range (TST). Typical applications include faders, panners, compressors, and limiters, gates and expanders, mixers, equalizers, filters, and oscillators.

Features

  • -40°C to 85°C operating temperature range (TOP)
  • 125°C junction temperature (TJ)
  • -40°C to 125°C storage temperature range (TST)
  • ±18V supply voltages (VCC and VEE)
  • ±0.6V VCA control voltage
  • ±0.5V input or output voltage
  • >118dB wide dynamic range
  • >130dB wide gain range
  • 0.05% typical low distortion
  • ±2.25V to ±16V wide supply voltage range
  • Low supply current:
    • 5.2mA typical (±15V)
    • 3mA typical (±5V)

Specifications

  • Two independent channels
  • Exponential (dB) gain control
  • Dual control ports (positive/negative)
  • Low cost
  • Small package (16-pin QSOP)
  • RoHS compliant

Applications

  • Faders
  • Panners
  • Compressors and limiters
  • Gates and expanders
  • Mixers
  • Equalizers
  • Filters
  • Oscillators

Block Diagram

Block Diagram - THAT Corporation 2162 Series Dual Pre-trimmed Blackmer® VCAs

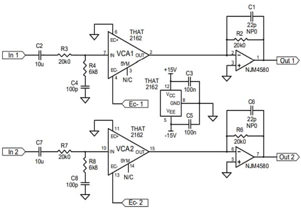
Typical Application Circuit Diagram

Application Circuit Diagram - THAT Corporation 2162 Series Dual Pre-trimmed Blackmer® VCAs
View Results ( 2 ) Page
Part Number Mfr Name Description Datasheet
2162Q16-U THAT Corporation Audio Amplifiers Dual VCA 2162Q16-U Datasheet
2162Q16-UR THAT Corporation Audio Amplifiers Dual Blackmer VCA 2162Q16-UR Datasheet
Published: 2021-11-10 | Updated: 2022-03-11