Texas Instruments UCC57102Z/UCC57102Z-Q1 Low-Side Gate Driver

Texas Instruments UCC57102Z/UCC57102Z-Q1 Low-Side Gate Driver is designed to drive MOSFET, SiC MOSFET, and IGBT power switches with a 3A source and 3A sink peak current. This single-channel and high-speed driver includes the state-of-the-art DESAT detection time and fault reporting function to the low-voltage side DSP/MCU. The UCC57102Z-Q1 driver features excellent rail-to-rail drive and transient handling capability on the output due to reverse currents. This driver also features a 3A typical peak drive strength and can handle -5V on the inputs. The UCC57102Z/UCC57102Z-Q1 driver is AEC-Q100 qualified for automotive applications. This driver is used in PTC heaters, traction inverters, motor drives, and auxiliary subsystems. The UCC57102Z-Q1 devices are AEC-Q100 qualified for automotive applications.

Features

  • AEC-Q100 qualified automotive applications (UCC57102Z-Q1)
  • Typical 3A sink, 3A source output currents
  • DESAT protection with programmable delay
  • Typical 26ns propagation delay
  • Soft turn-off when a fault happens
  • 30V absolute maximum VDD voltage
  • Input and enable pins capable of withstanding up to -5V
  • Tight undervoltage lockout thresholds for bias flexibility
  • Self-protect driver with thermal shutdown function
  • Wide bias voltage range
  • Available in 5mm x 4mm SOIC-8 package
  • -40°C to 150°C operating junction temperature range

Applications

  • HEV/EV PTC heaters
  • Traction inverters
  • Residential EV chargers
  • Motor drives
  • HVAC compressors

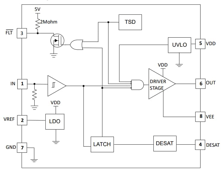
Functional Block Diagram

Block Diagram - Texas Instruments UCC57102Z/UCC57102Z-Q1 Low-Side Gate Driver

Simplified Application Diagram

Application Circuit Diagram - Texas Instruments UCC57102Z/UCC57102Z-Q1 Low-Side Gate Driver
Published: 2025-01-17 | Updated: 2025-05-06