Texas Instruments UCC28781/UCC28781-Q1 ZVS Controller

Texas Instruments UCC28781/UCC28781-Q1 Zero-Voltage-Switching (ZVS) Controller can be used at very high switching frequencies to minimize the size of the transformer and enable high power density. With direct synchronous rectifier (SR) control, the controller does not need a separate SR controller, as it can drive the SR FET directly to maximize efficiency and simplify the design. (For isolated applications, an isolated gate-driver IC is required.)

Using adaptive dead-time control for ZVS, switching losses and EMI are minimized. This design results in a controller with extremely high conversion efficiency across the entire operating range. The programmable adaptive burst mode (ABM) gives the flexibility to control when the controller enters and exits standby mode to optimize standby power in light and no-load conditions. ABM also helps to reduce ripple and minimize audible noise. The controller offers multiple protection modes with automatic restart (retry) responses. The Texas Instruments UCC28781-Q1 devices are AEC-Q100 qualified for automotive applications.

Features

  • > 500kHz switching frequency
  • > 93% enables peak efficiency
  • Enables < 45mW stand-by power
  • Adaptive control for zero-voltage-switching (ZVS) and dead-time optimization
  • EMI frequency-dithering without trade-offs on transient response or audible noise
  • Programmable adaptive burst mode (ABM) with internal compensation
  • X-capacitor discharge capability
  • Over-temperature, overvoltage, output short-circuit, overcurrent, over-power, and pin-fault protections
  • Auto-recovery fault-responses
  • 4mm × 4mm, 24-pin, QFN package

Applications

  • Soundbar
  • Smart speaker
  • Merchant network and server PSU
  • Appliances battery charger
  • Merchant battery charger
  • Industrial AC-DC

Simplified Application

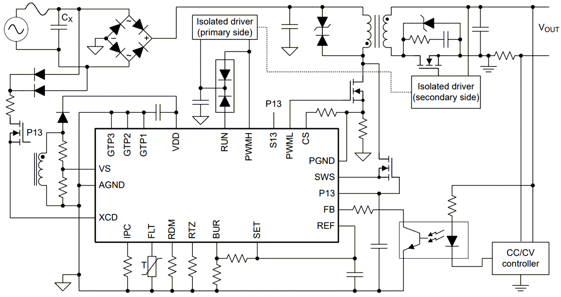
Application Circuit Diagram - Texas Instruments UCC28781/UCC28781-Q1 ZVS Controller
Published: 2022-04-12 | Updated: 2023-02-14