Texas Instruments UCC256302 LLC Resonant Controller

Texas Instruments UCC256302 LLC Resonant Controller is a fully featured LLC controller with an integrated high-voltage gate driver. This device has been designed for offline AC-DC or isolated DC-DC to provide a complete power system with minimum external components. The resulting power system is designed to meet the most stringent requirements for standby power without needing a separate standby power converter. The Texas Instruments UCC256302 includes an integrated, high voltage startup function which eliminates the need for an external bias supply, reducing BOM count and minimizing solution size. UCC256302 uses a hybrid hysteretic control to provide best-in-class line and load transient response. This control makes the open loop transfer function a first-order system, making compensating effortless.

Features

  • Integrated high-voltage startup
    • Eliminates the need for an external bias supply
  • Best-in-class transient response
  • Hybrid Hysteretic Control (HHC)
    • Best-in-class transient response
    • Easy compensation design
  • Optimized low power features enable 75mW standby power design with PFC on
    • Advanced burst mode optocoupler low power operation
    • Helps enable compliance to CoC Tier II standard
  • Fast exit from burst mode
  • Improved capacitive region avoidance scheme
  • Adaptive dead-time
  • Internal high-side gate drivers (0.6A and 1.2A capability)
  • Robust soft start with no hard switching
  • Over temperature, output overvoltage, input over and under voltage protection with three levels of overcurrent protections
  • Wide operating frequency range (35kHz to 1MHz)

Applications

  • Digital TV SMPS
  • AC-DC adapter
  • Multi-functional printers
  • Projectors
  • Merchant DC-to-DC
  • High-power battery charging
  • DIN rail power supply
  • Multi-axis servo
  • ATX power supply
  • Appliances
  • LED lighting applications
  • Industrial AC-DC

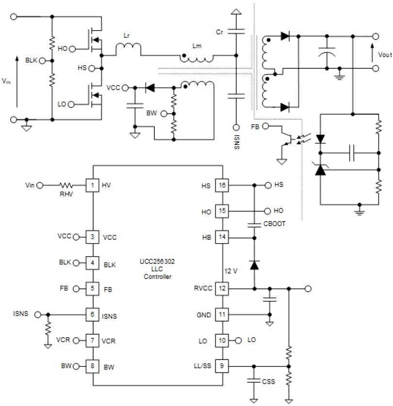
Simplified Schematic

Schematic - Texas Instruments UCC256302 LLC Resonant Controller
Published: 2018-06-20 | Updated: 2023-11-16