Texas Instruments TPSM84624 6A Power Module
Texas Instruments TPSM84624 6A Power Module is an easy-to-use integrated power supply that combines a 6A DC/DC converter with power MOSFETs, a shielded inductor, and passives into a small form-factor QFM package. This power solution allows as few as six external components while maintaining the ability to adjust key parameters to meet specific design requirements. The use of the TurboTrans™ feature can achieve an ultra-fast transient response. TurboTrans allows the transient response to be optimized for reduced output voltage deviation with less required output capacitance. The 7.5mm×7.5mm×5.3mm, 24-pin QFM package is easy to solder to a printed circuit board and has excellent power dissipation capability. The Texas Instruments TPSM84624 offers flexibility with many features, including Power Good, programmable UVLO, tracking, and pre-bias start-up. This device also has overcurrent and overtemperature protection making it an excellent product for powering many devices and systems.Features
- Integrated inductor power solution
- 7.5mm × 7.5mm × 5.3mm QFM package
- All pins are accessible from the package perimeter
- 4.5V to 17V input voltage range
- 0.6V to 10V wide-output voltage range
- Efficiencies up to 96%
- An adjustable fixed switching frequency (200kHz to 1.6MHz)
- Allows synchronization to an external clock
- Ultra-fast load step response (TurboTrans™)
- Power-Good output
- Meets EN55011 Class B radiated EMI limits
- –40°C to +105°C operating ambient range
- –40°C to +150°C operating IC junction range
Applications
- Telecom and wireless infrastructure
- Industrial automated test equipment
- Enterprise switching and storage applications
- High density distributed power systems
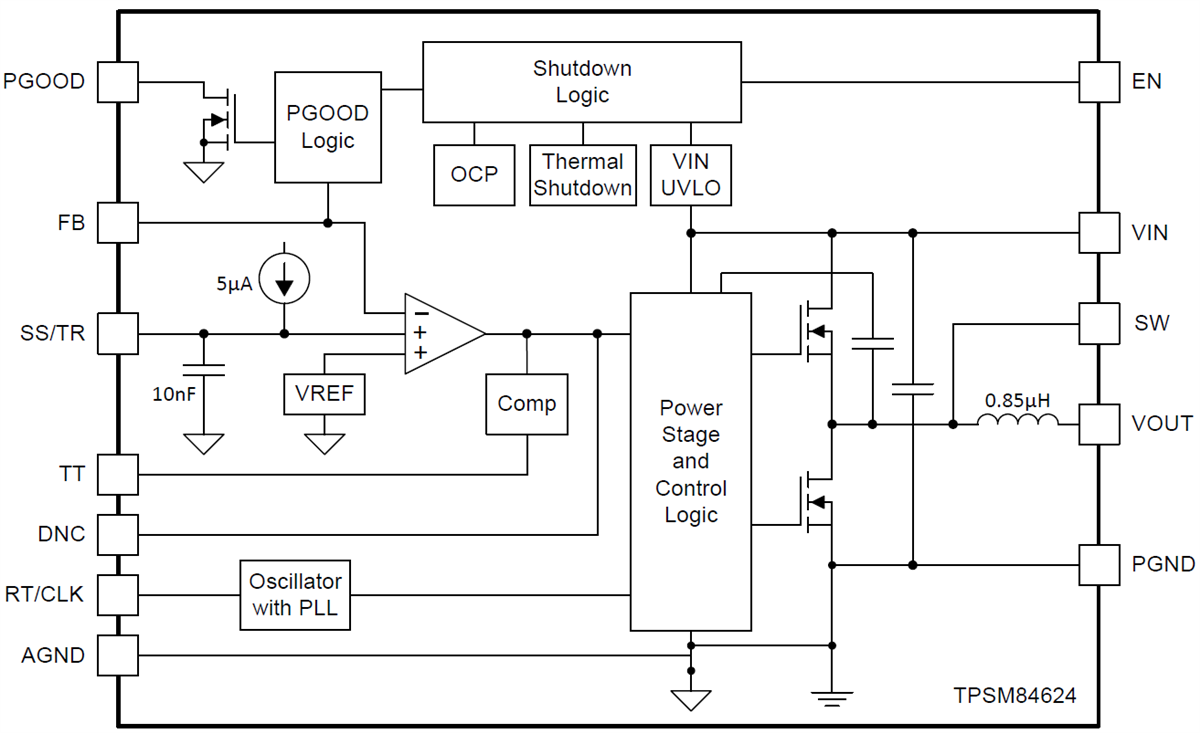
Functional Block Diagram
Published: 2018-05-30
| Updated: 2025-05-29
