Texas Instruments TPS7H1121EVM Evaluation Module

Texas Instruments TPS7H1121EVM Evaluation Module is designed to easily demonstrate the functionality and versatility of the TPS7H1121-SEP LDO regulator in a plastic package. The TPS7H1121EVM board supplies footprints that can be populated with additional components to enable testing of customized configurations. Additionally, the TI TPS7H1121EVM provides test points and SMA connectors for easy performance validation.

Features

  • Input voltage range from 2.25V to 14V
  • 2A maximum output current
  • ±1.5% accuracy over line, load, and temperature
  • Externally regulated 5V PGOOD supply
  • Optional external control loop compensation utilizing the STAB pin

Overview

Texas Instruments TPS7H1121EVM Evaluation Module

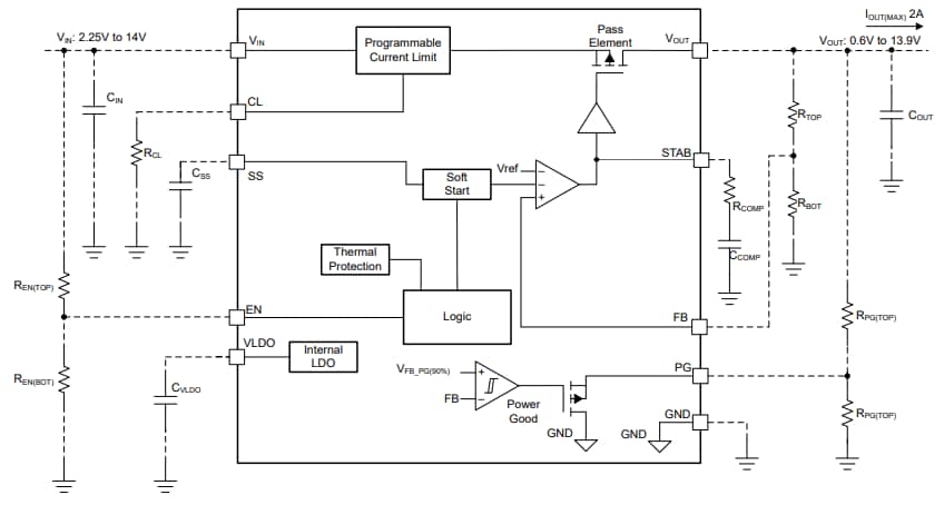
Block Diagram

Block Diagram - Texas Instruments TPS7H1121EVM Evaluation Module
Published: 2025-09-12 | Updated: 2025-09-19