Texas Instruments TPS7C84-Q1 Low-Dropout (LDO) Regulator
Texas Instruments TPS7C84-Q1 Low-Dropout (LDO) Regulator is designed to connect to the battery in automotive applications. This regulator accommodates up to 40V input supply voltage and is available in 3.3V and 5V fixed output voltages. The TPS7C84-Q1 regulator includes a Power-Good (PG) output that monitors the voltage at the feedback pin to indicate the status of the output voltage. This regulator offers stable operation with small ceramic output capacitors. The TPS7C84-Q1 regulator is AEC-Q100 qualified for automotive applications.The TPS7C84-Q1 regulator delivers 150mA of continuous load current and 1% output tolerance across line, load, and temperature variation. This regulator is available in an SOIC and a small VSON package. The TPS7C84-Q1 regulator is used in applications such as traction inverters, Body Control Modules (BCMs), onboard chargers, and telematics controls.
Features
- AEC-Q100 qualified for automotive applications:
- Temperature grade 1: -40°C to 125°C, TA
- Junction temperature: -40°C to 150°C, TJ
- ±1% VOUT accuracy over line, load, and temperature
- Wide output range allows the device to generate voltage for Silicon Carbide (SiC) gate driver
- Wide output voltage range:
- 3.3V and 5V at fixed voltage
- 1.2V to 39V at the adjustable option
- Stable over a wide range of ceramic output capacitor values:
- 1μF to 100μF COUT range
- 0Ω to 2Ω ESR range
- Up to 150mA output current
- 2.1V to 40V VIN range
- 45μA (typical) quiescent current
- 350mV (typical) low dropout
- Open-drain and Power-Good output
- Output current limiting and thermal shutdown
- Package options:
- D (8-pin SOIC)
- DRB (8-pin VSON)
Applications
- Onboard chargers
- Telematics controls
- Traction inverters
- Body Control Modules (BCMs)
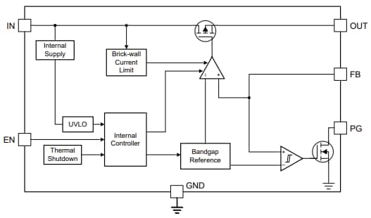
Functional Block Diagram
Application Circuit Diagram
Published: 2025-01-20
| Updated: 2025-04-09
