Texas Instruments TPS7A78EVM-011 Evaluation Module
Texas Instruments TPS7A78EVM-011 Evaluation Module is a reference design for engineering demonstration and evaluation of the TPS7A78, non-isolated smart linear voltage regulator (LDO). The TPS7A78EVM-011 Evaluation Module features less than 10mW standby power consumption and is a 90VAC to 360VAC non-isolated power solution. The Texas Instruments TPS7A78EVM-011 is configured to be a reference design for engineering applications requiring current to a dynamic load of up to 100mA.Features
- Non-isolated power solution for 90VAC to 360VAC
- Supports output voltages from 1.25V to 5V
- Less than 10mW standby power consumption
- Cap-drop capacitors can be 1/4th the size of traditional solutions
- Power Good
Layout
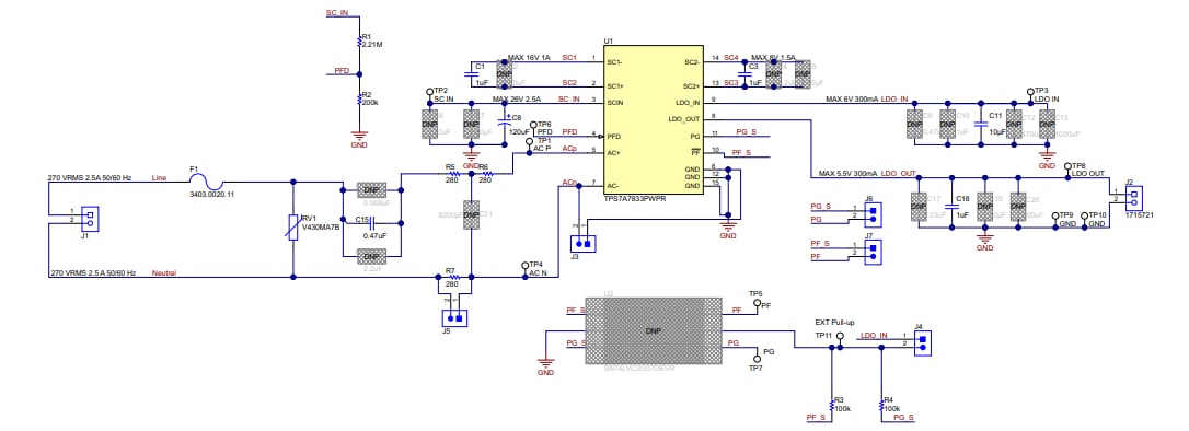
Schematic
Published: 2019-05-20
| Updated: 2023-11-21
