Texas Instruments TPS650002-Q1 SVS Power Management ICs
Texas Instruments TPS650002-Q1 SVS Power Management ICs combine a single step-down converter with two low-dropout regulators, providing an automotive application solution. The 2.25MHz step-down converter enters a low-power mode at a light load, permitting maximum efficiency across the widest possible range of load currents. The step-down converter allows the use of a small inductor and capacitors to achieve a small solution size. A power-good status output can be used for sequencing.The LDOs provide a 300mA output current and can operate with an input voltage range from 1.6V to 6V. This feature allows the LDOs to be supplied from the step-down converter. The step-down converter and the LDOs have separate voltage inputs and enables for design and sequencing flexibility. The TPS650002-Q1 PMIC can be forced into fixed-frequency PWM using the MODE pin for low-noise applications.
The TPS650002-Q1 SVS Power Management ICs come in a 16-pin leadless package (3mm × 3mm WQFN). The Texas Instruments TPS650002-Q1 devices are AEC-Q100 qualified for automotive applications.
Features
- Qualified for automotive applications
- AEC-Q100 qualified with the following results (device temperature grade 2 of -40°C to +105°C, TA)
- Step-down converters
- VIN ranges from 2.3V to 6V
- 2.25MHz Fixed-frequency operation
- 600mA Output current
- LDOs
- VIN range From 1.6V to 6V
- Up to 300mA output current
- Separate power inputs and enables
- 3mm × 3mm 16-pin WQFN package
Applications
- Automotive camera module
- Automotive infotainment
- Automotive cluster
- Automotive sensor fusion
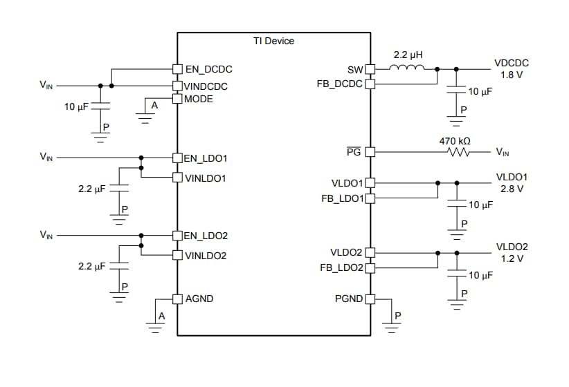
Typical Application Schematic
Published: 2019-11-14
| Updated: 2024-01-31
