Texas Instruments TPS62A01-Q1 Synchronous Step-Down Buck Converter

Texas Instruments TPS62A01-Q1 Synchronous Step-Down Buck Converter is an automotive DC-DC converter optimized for high efficiency and compact solution size. This step-down converter integrates switches capable of delivering up to 1A output current. The TPS62A01-Q1 step-down converter operates in Pulse Width Modulation (PWM) mode with a 2.4MHz switching frequency at medium to heavy loads. This step-down converter automatically enters Power Save Mode (PSM) at a light load to maintain high efficiency over the entire load current range. The TPS62A01-Q1 converter provides an adjustable output voltage through an external resistor divider and an internal soft-start circuit to limit the inrush current during start-up.

The TPS62A01-Q1 step-down converter includes built-in features like Over-Current Protection (OCP), Thermal Shutdown protection (TS), and Power Good (PG). Typical applications include the front camera, surround view system ECU, and automotive cluster display. The TPS62A01-Q1 step-down converter is AEC-Q100 qualified for automotive applications.

Features

  • AEC-Q100 qualified for automotive applications
  • 2.5V to 5.5V input voltage range
  • 0.6V to VIN adjustable output voltage range
  • 100mΩ and 67mΩ low RDSON switches
  • <25µA quiescent current
  • 1.5% feedback accuracy (-40°C to 150°C)
  • 100% mode operation
  • 2.4MHz switching frequency
  • Power save mode or PWM option available
  • Power-good output pin
  • Short-circuit protection (HICCUP)
  • Internal soft start-up
  • Active output discharge
  • Thermal shutdown protection
  • -40°C to 125°C Tdevice temperature grade 1
  • Available in a 1.60mm × 1.60mm SOT563 package

Applications

  • Front camera
  • Surround view system ECU
  • Automotive cluster display

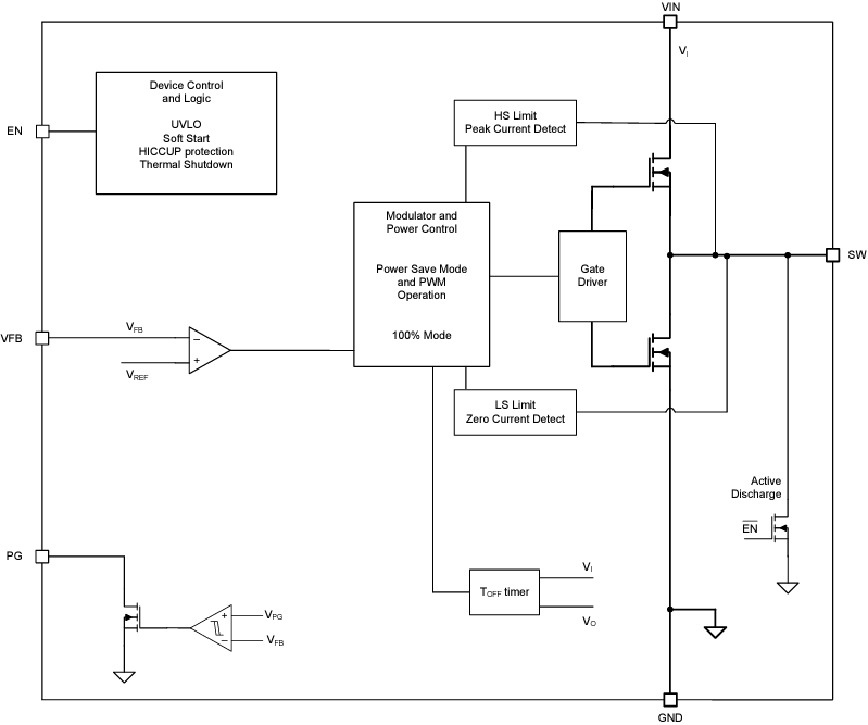
Functional Block Diagram

Block Diagram - Texas Instruments TPS62A01-Q1 Synchronous Step-Down Buck Converter

Typical Application Circuit Diagram

Application Circuit Diagram - Texas Instruments TPS62A01-Q1 Synchronous Step-Down Buck Converter
Published: 2024-01-24 | Updated: 2024-02-05