Texas Instruments TPS3847 18V 380nA Voltage Monitor
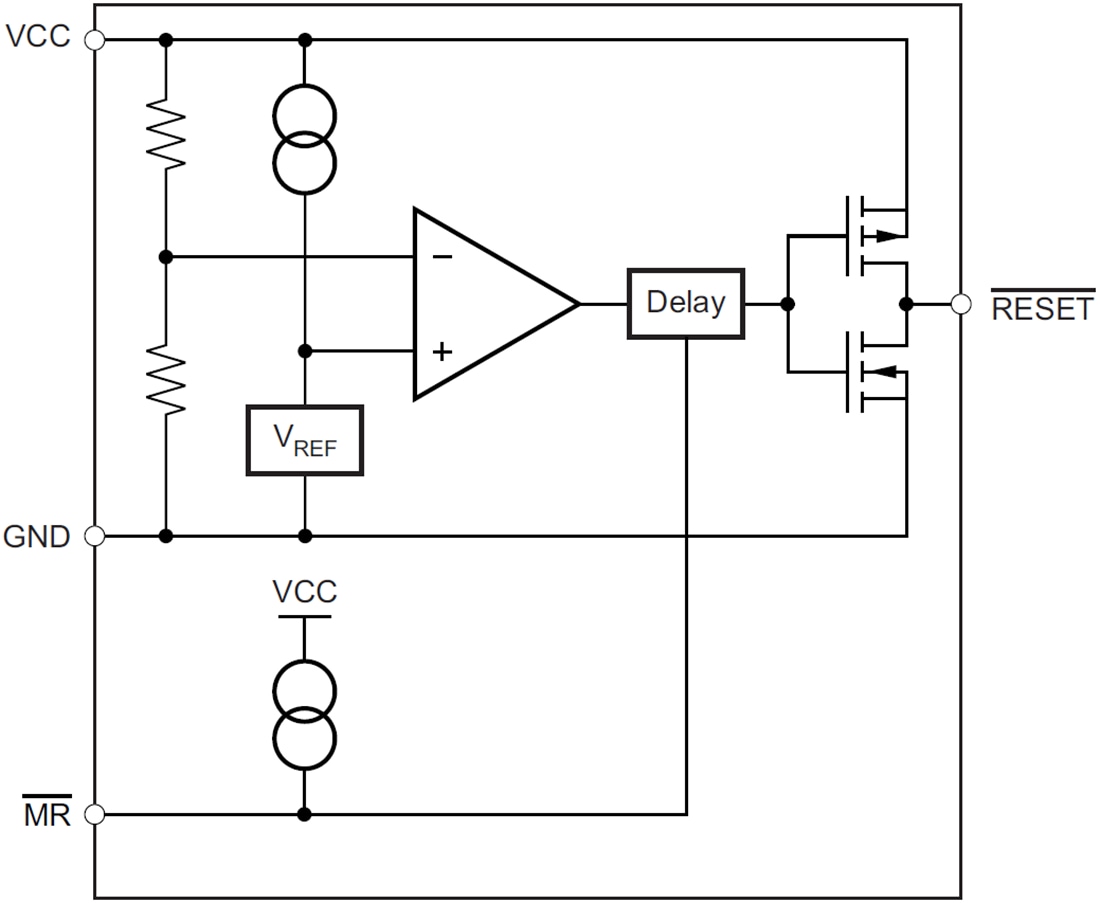
Texas Instruments TPS3847 18V 380nA Voltage Monitor is a wide operating voltage, an ultra-low current device that monitors the voltage at the supply pin. The device asserts an active-low reset signal whenever the VCC supply voltage drops below the factory-trimmed reset threshold voltage. The reset output remains asserted for 20ms (max) after the VCC voltage rises above the threshold voltage. The ultra-low current consumption of 380nA combined with 18V capability makes the TPS3847 ideal for use in low-power and portable applications. The TPS3847 features precision, factory-trimmed threshold voltages, and extremely low-power operation. The Texas Instruments TPS3847 is available in an industry-standard 5-pin SOT-23 package.Features
- 380nA ultra-low supply current
- 4.5V to 18V wide supply voltage range
- ±2.5% high threshold accuracy
- Internal hysteresis
- Push-pull output
- 20ms (max) delay timing
- Factory-trimmed, fixed-voltage thresholds
- -40°C to 85°C specified operating temperature range
- Operational from -40°C to 105°C
- 5-pin SOT-23 package
Applications
- Portable and battery-powered equipment
- Desktops, notebooks, and ultrabooks
- Industrial systems
- Servers
- Security systems
Typical Application
Published: 2014-09-18
| Updated: 2024-05-02
