Texas Instruments TPS22968/Q1 Dual Channel Load Switch

Texas Instruments TPS22968/Q1 Dual Channel Load Switch is a small, ultra-low RON, dual channel load switch with controlled turn on. The device contains two N-channel MOSFETs that can operate over an input voltage range of 0.8V to 5.5V and can support a maximum continuous current of 4A per channel. Each switch is independently controlled by an on/off input (ON1 and ON2), which is capable of interfacing directly with low-voltage control signals. In TPS22968, a 270Ω on-chip load resistor is added for output quick discharge when switch is turned off. The TPS22968 is available in a small, space-saving package (DPU) with integrated thermal pad allowing for high power dissipation. The device is characterized for operation over the free-air temperature range of -40 to 85°C. The TPS22968-Q1 devices are AEC-Q100 qualified for automotive applications.

Features

  • Integrated dual channel load switch
  • 0.8V to 5.5V Input voltage range
  • 2.5V to 5.5V Ideal for 1S battery configuration VBIAS voltage range
  • Ultra low RON resistance RON = 27mΩ at VIN = 5V (VBIAS = 5V)
  • RON = 25mΩ at VIN = 3.3V (VBIAS = 5V)
  • RON = 25mΩ at VIN = 1.8V (VBIAS = 5V)
  • 4A Maximum continuous switch current per channel
  • Low quiescent current 55µA at VBIAS = 5V (both channels)
  • 55µA at VBIAS = 5V (Single channel)
  • Low control input threshold enables use of 1.2V/1.8V/2.5V/3.3V logic
  • Configurable rise time
  • Quick Output Discharge (QOD)
  • SON 14-pin package with thermal pad
  • ESD Performance tested per JEDEC STD2KV HBM and 1KV CDM
  • Latch-up performance exceeds 100mA Per JESD 78, class II
  • GPIO Enable - active high

Applications

  • Ultrabook™
  • Notebooks/netbooks
  • Tablets
  • Consumer electronics
  • Set-top boxes
  • Telecom systems

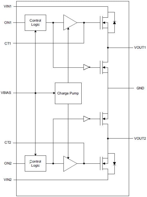
Functional Block Diagram

Block Diagram - Texas Instruments TPS22968/Q1 Dual Channel Load Switch
Published: 2015-03-11 | Updated: 2022-03-11