Texas Instruments TLV935x/TLV935x-Q1 MUX-Friendly Op Amps

Texas Instruments TLV935x/TLV935x-Q1 MUX-Friendly Operational Amplifiers (Op Amps) are 40V cost-optimized operational amplifiers. These devices offer strong DC and AC specifications, including rail-to-rail output, low offset (±350µV, typ), low offset drift (±1.5µV/°C, typ), and 3.5MHz bandwidth. Unique features include differential input-voltage range to the supply rail, high output current (±60mA), and high slew rate (20V/µs). These features make the TLV935x/TLV935x-Q1 a robust operational amplifier for high-voltage, cost-sensitive applications. The Texas Instruments TLV935x/TLV935x-Q1 is available in standard packages and is specified from –40°C to 125°C. The TLV935x-Q1 devices are AEC-Q100 qualified for automotive applications.

Features

  • ±350µV low offset voltage
  • ±1.5µV/°C low offset voltage drift
  • 15nV/√Hz at 1kHz low noise
  • 110dB high common-mode rejection
  • MUX-friendly/comparator inputs
    • The amplifier operates with differential inputs up to supply rail
    • The amplifier can be used in open-loop or as a comparator
  • ±10pA low bias current
  • Rail-to-rail output
  • 3.5MHz GBW wide bandwidth
  • 20V/µs high slew rate
  • 600µA per amplifier low quiescent current
  • ±2.25V to ±20V, 4.5V to 40V wide supply
  • EMI/RFI filters on input pins for robust EMIRR performance
  • Differential and common-mode input voltage range to supply rail

Applications

  • AC and motor drive servo control module
  • AC and motor drive power stage module
  • Test and measurement equipment
  • Programmable logic controllers

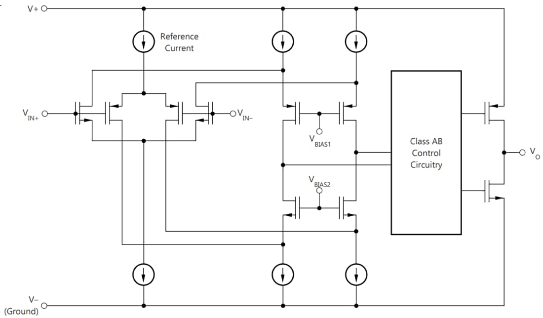
Functional Block Diagram

Block Diagram - Texas Instruments TLV935x/TLV935x-Q1 MUX-Friendly Op Amps
Published: 2020-06-02 | Updated: 2024-06-21