Texas Instruments TLVx313/TLVx313-Q1 Low-Power Op Amps

Texas Instruments TLVx313/TLVx313-Q1 Low-Power Operational Amplifiers are single, dual, and quad-channel precision operational amplifiers that combine low power consumption with good performance. This feature makes the TLVx313/TLVx313-Q1 suitable for many applications, such as wearables, utility metering, building automation, currency counters, and more. These devices feature rail-to-rail input and output (RRIO) swings, low quiescent current, wide bandwidth, and very low noise. The TLVx313/TLVx313-Q1 is attractive for various battery-powered applications that require a good balance between cost and performance. The low-input-bias current also enables these devices to be used in applications with megaohm source impedances. The Texas Instruments TLVx313-Q1 devices are AEC-Q100 qualified for automotive applications.

Features

  • Precision amplifier for cost-sensitive systems
  • 65µA/ch low IQ 
  • 1.8V to 5.5V wide supply range 
  • 26nV/√Hz at 1kHz low noise 
  • 1MHz gain bandwidth 
  • Rail-to-rail input/output
  • 1pA low input bias current 
  • 0.75mV low offset voltage 
  • Unity-gain stable
  • Internal RF/EMI filter
  • –40°C to +125°C extended temperature range 

Applications

  • Medical and healthcare
  • Fitness and wearable electronics
  • Utility metering (heat, water, energy)
  • Building automation equipment
  • Currency counters

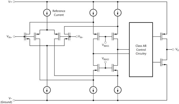
Block Diagram

Texas Instruments TLVx313/TLVx313-Q1 Low-Power Op Amps
Published: 2016-08-26 | Updated: 2025-02-05