Texas Instruments TAS2770 Mono Class-D Audio Amplifiers
Texas Instruments TAS2770 Digital Input Mono Class-D Audio Amplifiers with Speaker I/V Sense is designed to drive high peak power efficiently into small loudspeakers. Providing 15.4W of peak power, the TAS2770 uses a 4Ω load while maintaining an 11.6W continuously. The device offers this feature using less than 0.03% THD+N at a battery voltage of 12.6V. Real-time monitoring of loudspeaker behavior is achieved through integrated speaker voltage and current sense. Additionally, real-time diagnostic features include over-current, over-temperature, and short circuits. The Texas Instruments TAS2770 headroom is optimized using the battery tracking peak voltage limiter with brownout prevention through the entire charge cycle of 2S or 3S battery systems. Up to eight devices can share two common buses, I2S/TDM and I2C.Features
- High-performance mono Class-D amplifier 20W at 1% THD+N (4Ω, 16V)
- 15.4W at 1% THD+N (4Ω, 12.6V)
- 9.1W at 1% THD+N (8Ω, 12.6V)
- 8.2W at 1% THD+N (4Ω, 8.4V)
- 4W at 1% THD+N (8Ω, 8.4V)
- 0.03 % THD+N at 1W (4Ω, VBAT = 12.6V)
- Spread-spectrum low EMI mode
- Thermal and over-current protection
- 32µVrms A-weighted idle channel noise
- 90dB PSRR with 200 mVPP ripple at 20-20kHz
- 82.5% efficiency at 1W (4Ω, VBAT = 12.6V)
- <1µA HW shutdown VBAT current
- 42mW/63mW idle dissipation (8.4V/12.6V)
- Speaker voltage and current sense
- VBAT tracking peak voltage limiter with brownout prevention
- Real-time diagnostics using I/V speaker sense
- Overcurrent
- Short circuit (short to power, short to ground, and terminal-to-terminal short)
- Over-temperature
- 44.1kHz to 192kHz sample rates
- Flexible user interfaces
- I2S/TDM: eight channels (32-bit/96kHz)
- I2C: eight selectable addresses
- MCLK free operation
- Low pop and click
- Power supplies
- VBAT: 4.5V to 16V
- AVDD: 1.8V
Applications
- Laptop computers
- BLUETOOTH® speakers
- Home automation
- Smart speakers/IoT
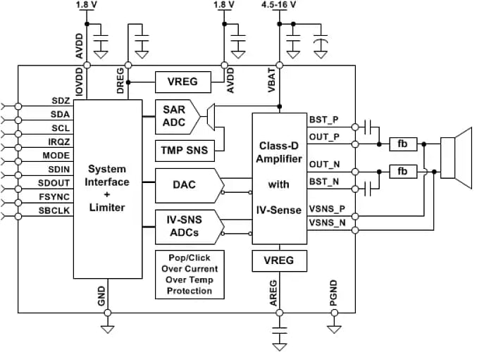
Block Diagram
Published: 2018-03-30
| Updated: 2025-07-03
