Texas Instruments LMZM23601 Step-Down DC-DC Power Modules
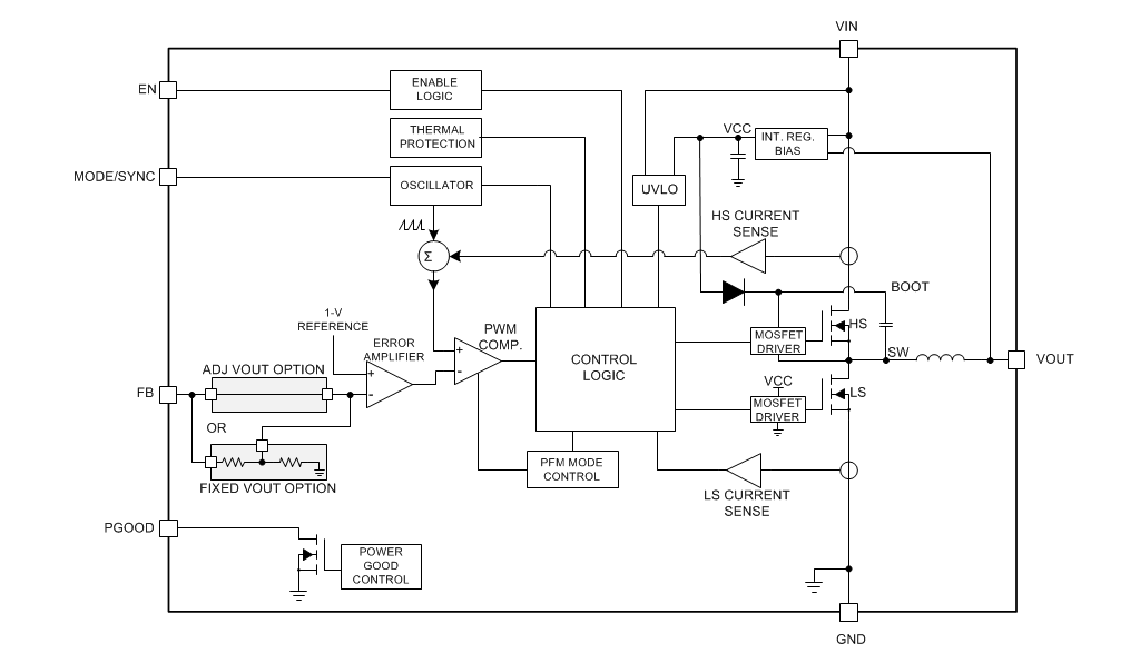
Texas Instruments LMZM23601 Step-Down DC-DC Power Modules offer two fixed output voltage range options of 5V and 3.3V, as well as an adjustable (ADJ) output voltage option supporting a 2.5V to 15V range. The device has an integrated inductor and an input voltage range of 4V to 36V, which can deliver up to 1000mA of output current. Needing only two external components for a 5V or 3.3V output design, the LMZM23601 offers designers easy use with plug-and-play capability. The Texas Instruments LMZM23601 is optimized for performance-driven and low EMI space-constrained industrial applications. A no-load supply current of only 28µA combined with a seamless transition between PWM and PFM modes certifies high efficiency and superior transient response for the entire load-current range. The device provides pin-to-pin compatibility, offering easy output current scaling with the 500mA output current capable LMZM23600.
Features
- 4V to 36V wide operating input voltage
- 2.5V to 15V adjustable, and 3.3V or 5V fixed output voltage options
- 1A output current
- Only input and output capacitors are needed for 5V and 3.3V output designs
- 27mm solution size with single-sided layout
- 28µA supply current at no load
- 2µA shutdown current
- Power-Good flag
- External frequency synchronization
- MODE selection pin
- Forced PWM mode for constant frequency operation
- Auto PFM mode for high efficiency at light load
- Built-in control loop compensation, soft start, current limit, and UVLO
- Miniature 3.8mm × 3mm × 1.6mm package
Applications
- Sensor transmitters
- Test and measurement
- Grid infrastructure
- Space-constrained applications
Block Diagram
