Texas Instruments LM63635D-Q1 Step-Down Voltage Converters

Texas Instruments LM63635D-Q1 Step-Down Voltage Converters are easy-to-use, synchronous, step-down DC/DC converters designed for rugged automotive applications. The LM63635D-Q1 can drive up to 3.25A of load current from an input of up to 32V. The converter has high light-load efficiency and output accuracy in a small solution size. Features such as a RESET flag and precision enable provide both flexible and easy-to-use solutions for various applications. Automatic frequency foldback at light load improves efficiency while maintaining tight load regulation. Integration eliminates many external components and provides a pinout designed for a simple PCB layout. Protection features include thermal shutdown, input undervoltage lockout, cycle-by-cycle current limit, and hiccup short-circuit protection. The LM63635D-Q1 is available in the HTSSOP 16-pin power package with PowerPAD™. The Texas Instruments LM63635D-Q1 devices are AEC-Q100 qualified for automotive applications.

Features

  • AEC-Q100 qualified for automotive applications
    • Device temperature grade 1 (-40°C to +125°C ambient operating temperature)
  • Supports automotive system requirements
    • 3.5V to 32V input voltage range
    • Short minimum on-time of 50ns
    • Low operating quiescent current of 23µA
    • Junction temperature range of -40°C to +150°C
  • Small solution size
    • Typical: 20mm x 13mm for 3.25A, 2200kHz
    • Highly integrated solution
    • Low component count
  • High design flexibility
    • Pin selectable VOUT: 3.3V, 5V, adjustable 1V to 20V
    • 3.25A output current
    • Pin selectable frequency of 400kHz, 2.1MHz, and adjustable 250kHz to 2200kHz
    • Pin selectable FPWM, AUTO, and sync modes
    • Pin compatible with LM63615-Q1, LM63625-Q1
    • TSSOP package that is thermally-enhanced

Applications

  • Automotive infotainment and cluster
  • Automotive body electronics and lighting
  • Automotive ADAS

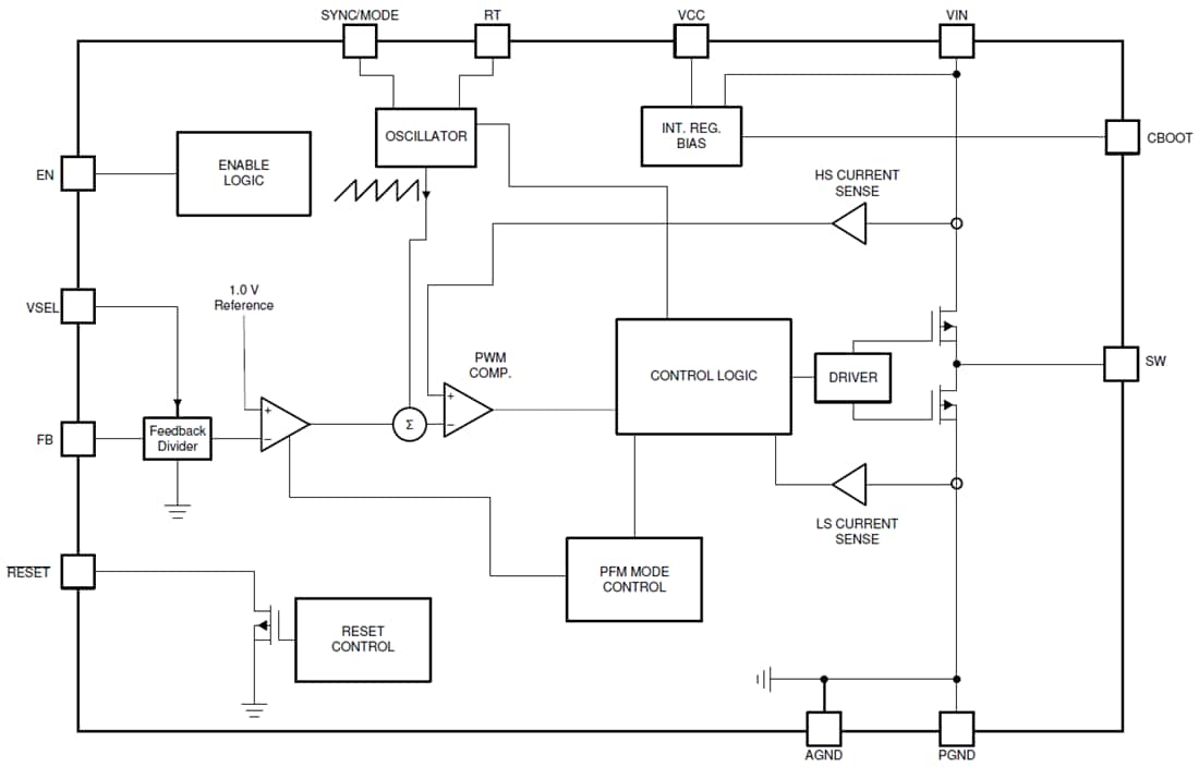
Functional Block Diagram

Block Diagram - Texas Instruments LM63635D-Q1 Step-Down Voltage Converters
Published: 2020-03-17 | Updated: 2025-03-10