Texas Instruments LM5163H-Q1 High-Temperature Buck DC/DC Converter

Texas Instruments LM5163H-Q1 High-Temperature Buck DC/DC Converter is designed to function at elevated junction temperatures, up to 165°C. This feature enables high-density solutions that support high ambient temperature and output power specifications. The LM5163H-Q1 operates over a wide input voltage range, minimizing the need for external surge suppression components. A minimum controllable on-time of 50ns facilitates large step-down conversion ratios, enabling the direct step-down from a 48V nominal input to low-voltage rails for reduced system complexity and solution cost. The LM5163H-Q1 operates during input voltage dips as low as 6V, at nearly 100% duty cycle if needed. This feature makes the device an excellent choice for high-performance 48V battery automotive applications and MHEV/EV systems. The Texas Instruments LM5163H-Q1 devices are AEC-Q100 qualified for automotive applications.

Features

  • AEC-Q100-qualified for automotive applications
    • Device temperature grade 1 (-40°C to +125°C, ambient temperature range)
  • Designed for reliable and rugged applications
    • Wide input voltage range of 6V to 100V
    • –40°C to +165°C junction temperature range 
    • Thermal shutdown that ensures 165°C
    • Peak and valley current-limit protection
    • Input UVLO and fixed 3ms soft start
  • Optimized for ultra-low EMI requirements
    • Meets CISPR 25 Class 5 standard
  • Suited for scalable automotive power supplies
    • Low minimum on- and off-times of 50ns
    • Adjustable switching frequency up to 1MHz
    • Diode emulation for high light-load efficiency
    • 10.5µA no-load input quiescent current
    • 3µA shutdown quiescent current
  • Integration reduces solution size and cost
    • COT mode control architecture
    • Integrated 0.725Ω NFET buck switch
    • Integrated 0.34Ω NFET synchronous rectifier eliminates external Schottky diode
    • 1.2V internal voltage reference
    • No loop compensation components
    • Internal VCC bias regulator and boot diode

Applications

  • Automotive 48V mild hybrid ECU bias supplies
  • HEV/EV DC/DC converters
  • Automotive high-temperature ADAS applications

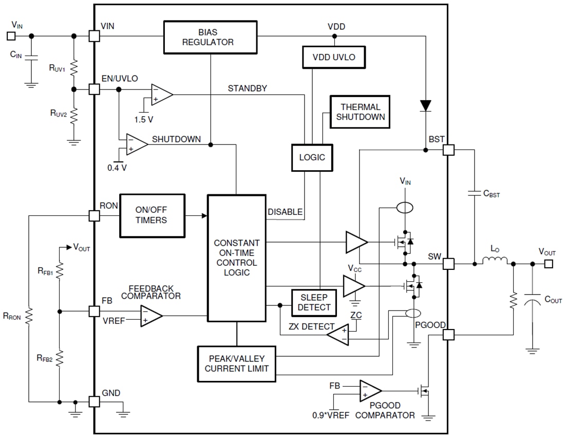
Functional Block Diagram

Block Diagram - Texas Instruments LM5163H-Q1 High-Temperature Buck DC/DC Converter
Published: 2020-03-17 | Updated: 2025-03-10