Texas Instruments ISOM811x/ISOM811x-Q1 Single-Channel Opto-Emulator
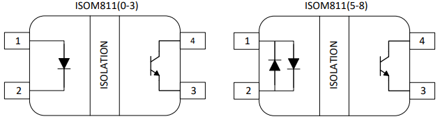
Texas Instruments ISOM811x/ISOM811x-Q1 Single-Channel Opto-Emulator is pin-compatible and a drop-in-replacement for many traditional optocouplers, providing enhancements to existing systems without requiring a PCB redesign. This module features a diode-emulator input and transistor output, supporting a 3.75kVRMS isolation rating. The single-channel opto-emulator offers reliability and performance advantages compared to optocouplers. The advantages include high bandwidth, low turn-off delay, a wide -55°C to 125°C temperature range, and low power consumption. Additional benefits include tight Current Transfer Ratio (CTR) and process controls, resulting in small part-to-part skew. The ISOM811x/ISOM811x-Q1 opto-emulator is ideal for power supply feedback design, I/O modules in industrial controllers, motor drives, and factory automation applications. The ISOM811x-Q1 devices are AEC-Q100 qualified for automotive applications.Features
- Drop-in-replacement and pin-to-pin upgrade to industry-standard phototransistor optocouplers
- Single-channel diode-emulator input
- 100% to 155% CTR at IF = 5mA, VCE = 5V
- High collector-emitter voltage: VCE (max) = 80V
- Robust isolation barrier
- 3750VRMS isolation rating
- 500VRMS, 707VPK working voltage
- Up to 10kV surge capability
- 3µs (typical) response time at VCE = 10V, IC = 2mA, RL = 100Ω
- Safety-related certifications planned
- UL 1577 recognition, 3750VRMS isolation
- DIN EN IEC 60747-17 (VDE 0884-17) conformity per VDE
- IEC 62368-1, IEC 61010-1 certifications
- CQC GB 4943.1 certification
- -55°C to 125°C temperature range
Applications
- Switching power supplies
- Programmable Logic Controllers (PLC)
- Motor drive I/O and position feedback
- Factory automation
- Data acquisition
- HEV/EV Battery-Management Systems (BMS)
Datasheets
Simplified Schematic
Block Diagram
Additional Resources
Published: 2023-09-22
| Updated: 2025-05-09
