Texas Instruments INA826 Precision Instrumentation Amplifiers

Texas Instruments INA826 Precision Instrumentation Amplifiers offer extremely low power consumption and operate over a very wide single or dual supply range. TI INA826 Instrumentation Amplifiers are optimized to provide an excellent common-mode rejection ratio of over 100dB (G=10) over frequencies up to 5kHz. The common-mode rejection ratio in G=1 exceeds 84dB across the full input common-mode range from the negative supply up to 1V of the positive supply. Using a rail-to-rail output, the TI INA826 is well-suited for low voltage operation from a 2.7V single supply as well as dual supplies up to ±18V. Additional circuitry protects the inputs against overvoltage of up to ±40V beyond the power supplies by limiting the input currents to less than 8mA. Texas Instruments INA826 Instrumentation Amplifiers are designed for use in a variety of applications, including industrial process controls, circuit breakers, battery tests, and ECG amplifiers.

Features

  • Input Common-Mode Range: Includes V-
  • Common-Mode Rejection
    • 104dB, min (G = 10)
    • 100dB, min at 5kHz (G = 10)
  • Power-Supply Rejection: 100dB, min (G = 1)
  • Low Offset Voltage: 150µV, max
  • Gain Drift: 1ppm/°C (G=1), 35ppm/°C (G > 1)
  • Noise: 18nV/√Hz, G ≥ 100
  • Bandwidth: 1MHz (G = 1), 60kHz (G = 100)
  • Inputs Protected up to ±40V
  • Rail-to-Rail Output
  • Supply Current: 200µA
  • Supply Range
    • Single Supply: +2.7V to +36V
    • Dual Supply: ±1.35V to ±18V
  • Specified Temperature Range: -40°C to +125°C

Applications

  • Industrial Process Controls
  • Circuit Breakers
  • Battery Testers
  • ECG Amplifiers
  • Power Automation
  • Medical Instrumentation
  • Portable Instrumentation

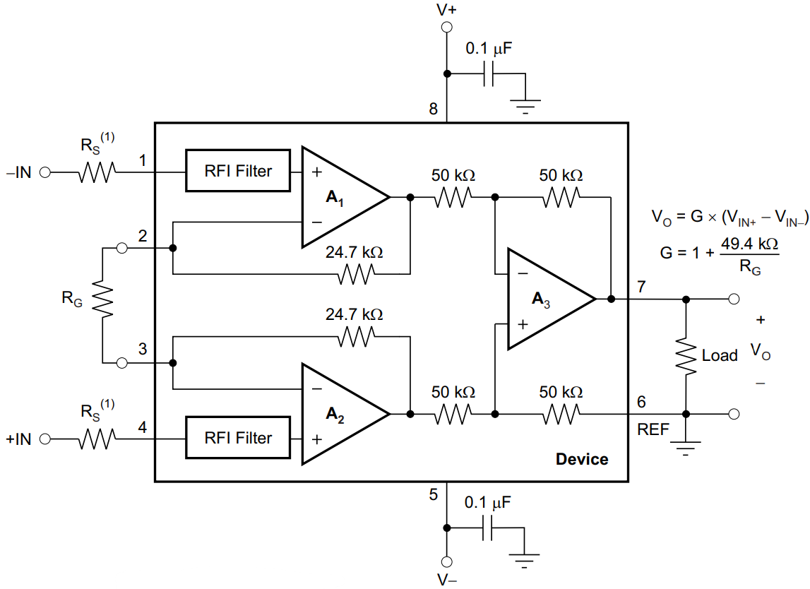
Functional Block Diagram

Block Diagram - Texas Instruments INA826 Precision Instrumentation Amplifiers
Published: 2012-01-18 | Updated: 2022-03-11