Texas Instruments INA185/INA185-Q1 Current Sense Amplifier

Texas Instruments INA185/INA185-Q1 Current Sense Amplifier is designed for cost-sensitive space-constrained applications. This device is a bidirectional, current-sense amplifier (also called a current-shunt monitor). The INA185/INA185-Q1 senses the voltage drop across a current-sense resistor at common-mode voltages from –0.2V to +26V, independent of the supply voltage. The INA185/INA185-Q1 integrates a matched resistor gain network in four fixed-gain device options: 20V/V, 50V/V, 100V/V, or 200V/V. This feature, matched gain resistor network, minimizes gain error and reduces the temperature drift.

The Texas Instruments INA185/INA185-Q1 operates from a single 2.7V to 5.5V power supply. It draws a maximum supply current of 260µA and features a high slew rate. The INA185/INA185-Q1 also has a high bandwidth, making it an excellent choice for many power-supply and motor-control applications. The INA185-Q1 devices are AEC-Q100 qualified for automotive applications.

Features

  • SOT-563 package (1.6mm×1.6mm)
    • 39% smaller footprint than SC70
    • 0.55mm package height
  • –0.2V to +26V common-mode range (VCM
  • 350kHz (A1 devices) high bandwidth 
  • Offset voltage
    • ±55µV (max) at VCM = 0V
    • ±100µV (max) at VCM = 12V (A4 device)
  • 2V/µs output slew rate 
  • Bidirectional current-sensing capability
  • Accuracy
    • ±0.2% maximum gain error (A1, A2, A3)
    • 0.5µV/°C maximum offset drift
  • Gain options
    • 20V/V (A1 devices)
    • 50V/V (A2 devices)
    • 100V/V (A3 devices)
    • 200V/V (A4 devices)
  • 260µA (max) quiescent current 

Applications

  • Motor control
  • Battery monitoring
  • Power management
  • Lighting control
  • Overcurrent detection
  • Solar inverters

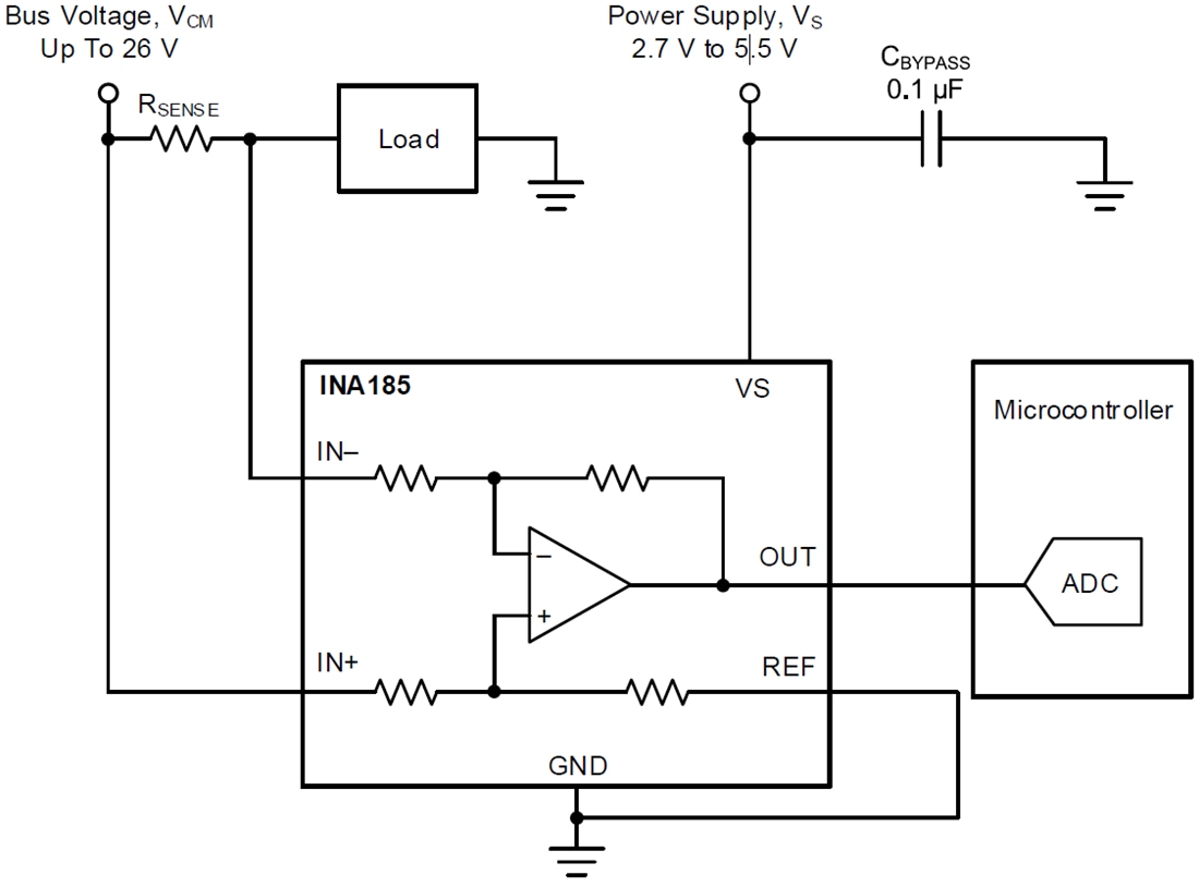
Typical Application Circuit

Application Circuit Diagram - Texas Instruments INA185/INA185-Q1 Current Sense Amplifier
Published: 2019-05-07 | Updated: 2025-05-06