Texas Instruments BQ25176J Linear Battery Charger IC

Texas Instruments BQ25176J Linear Battery Charger IC is an integrated 800mA linear charger for 1-cell Li-Ion, Li-Polymer, and LiFePO4 batteries. This linear charger IC features a single power output that charges the battery. The charge current is shared between the system and the battery when the system load is placed in parallel to the battery. The BQ25176J linear charger operates at 30V tolerant input voltage and offers a high accuracy of ±0.5% charge voltage and ±10% charge current accuracy. This linear charger is RoHS and REACH compliant. Typical applications include true wireless headsets, wearable accessories (smart band), beauty and grooming, electric toothbrushes, fleet management, and asset tracking.

The BQ25176J linear charger offers four phases for charging a Li-Ion/Li-Poly battery. The trickle charge brings the battery voltage up to VBAT_SHORT, and the precharge recovers a fully discharged battery. The fast-charge constant current supplies the bulk of the charge, and the voltage regulations reach total capacity.

The BQ25176J battery charger includes fully integrated charge current sense and power stage functions. The charger function has high-accuracy current and voltage regulation loops, automatic charge termination, and a charge status display. The fast charge current and charge voltage are programmable through external resistors. The precharge and termination current threshold tracks the fast charge current setting.

Features

  • Supports 1-cell Li-Ion, Li-Poly, and LiFePO4
  • Input Voltage Dynamic Power Management (VINDPM)
  • Up to 30V tolerant input voltage
  • Automatic sleep mode for low power consumption:
    • 350nA battery leakage current
    • 80µA input leakage current when charging disabled
  • External resistor programmable operation:
    • VSET to set battery regulation voltage:
      • Li-Ion: 4.05V, 4.15V, 4.2V, 4.35V, 4.4V
      • LiFePO4: 3.5V, 3.6V, 3.7V
    • ISET to set charge current from 10mA to 800mA
  • High accuracy:
    • ±0.5% charge voltage accuracy
    • ±10% charge current accuracy
  • Charging:
    • 20% of ISET precharge current
    • 10% of ISET termination current
    • NTC thermistor input to monitor battery temperature
    • TS pin for charging operation control over JEITA range
    • Open-drain output for status and fault indication
  • Integrated fault protection:
    • 26V IN overvoltage protection
    • VSET based OUT overvoltage protection
    • 1000mA overcurrent protection
    • 125°C thermal regulation; 150°C thermal shutdown protection
    • OUT short-circuit protection
    • VSET, ISET pins short/open protection
  • -40°C to 125°C operating temperature range
  • JEITA-compliant
  • RoHS and REACH compliant
  • NIPDAU Lead finish/ball material
  • Level-1-260C-UNLIM MSL rating/peak reflow

Applications

  • True wireless headsets
  • Wearable accessories (smart band)
  • Beauty and grooming
  • Electric toothbrush
  • Fleet management
  • Asset tracking

Application Diagram

Application Circuit Diagram - Texas Instruments BQ25176J Linear Battery Charger IC

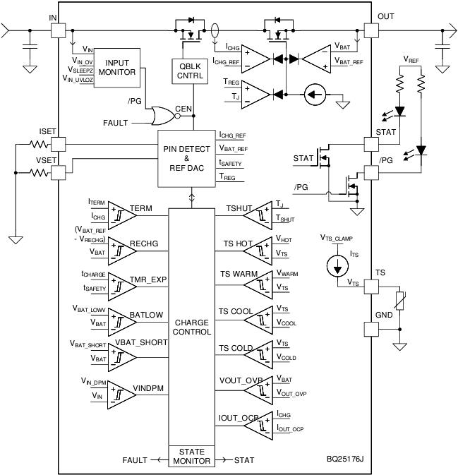
Functional Block Diagram

Block Diagram - Texas Instruments BQ25176J Linear Battery Charger IC
Published: 2024-01-03 | Updated: 2024-01-12