Texas Instruments bq25173/bq25173-Q1 800mA Linear Charger

Texas Instruments bq25173/bq25173-Q1 800mA Linear Charger is an integrated linear charger for 1- to 4-cell supercapacitors targeted at space-limited applications. The device has a single power output that charges the supercapacitor. The system load can be placed in parallel with the supercapacitor; the charge current is shared between the system and the supercapacitor. An internal control loop monitors the IC junction temperature during charging and reduces the charge current if the internal temperature threshold, TREG, is exceeded. This feature allows for fast charging of a fully discharged supercapacitor.

The Texas Instruments bq25173/bq25173-Q1 charger power stage and charge current sense functions are fully integrated. The charger function has high accuracy current and voltage regulation loops, charge status display and charge function control. The charge voltage and fast-charge current are programmable through external resistors. The bq25173-Q1 devices are AEC-Q100 qualified for automotive applications.

Features

  • Input voltage up to 40V tolerant
  • Automatic Sleep mode for low power consumption
    • 350nA leakage current
    • 2µA input leakage current when the charge is disabled
  • Supports 1- to 4-cell supercapacitor
  • Supports charging supercapacitor from 0V
  • External resistor programmable operation
    • FB pin to adjust supercapacitor regulation voltage
    • ISET to set charge current from 10mA to 800mA
  • High accuracy
    • ±1% charge voltage accuracy
    • ±10% charge current accuracy
  • Charging features
    • CE pin for charging function control
    • Open-drain output for status and fault indication
    • Open-drain output for power-good indication
  • Integrated fault protection
    • 18V IN overvoltage protection
    • 1000mA overcurrent protection
    • 125°C thermal regulation; 150°C thermal shutdown protection
    • OUT short-circuit protection
    • ISET pin short/open protection

Applications

  • Smart meter
  • Barcode scanner
  • Portable medical equipment
  • Dashboard camera

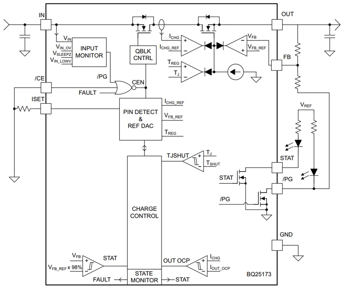
Functional Block Diagram

Block Diagram - Texas Instruments bq25173/bq25173-Q1 800mA Linear Charger
Published: 2022-01-19 | Updated: 2023-10-18