Texas Instruments LM315x SIMPLE SWITCHER® Controllers

Texas Instruments LM315x SIMPLE SWITCHER® Controllers are easy to use and simplified step-down power controllers capable of providing up to 12A of output current in a typical application. The LM3151 / LM3152 / LM3153 SIMPLE SWITCHER Controllers operate with an input voltage range from 6V-42V, feature a fixed output voltage of 3.3V, and offer switching frequencies of 250kHz, 500kHz, and 750kHz. LM3150 offers adjustable output to 1MHz. These SIMPLE SWITCHER Controllers employ a Constant On-Time (COT) architecture with a proprietary Emulated Ripple Mode (ERM) control that allows for the use of low ESR output capacitors, which reduces overall solution size and output voltage ripple. These synchronous step-down controllers are designed for use in telecom, networking equipment, security surveillance, and other applications.

Features

  • PowerWise® step-down controller
  • 6V to 42V Wide input voltage range
  • Fixed output voltage of 3.3V
  • Fixed switching frequencies of 250kHz/500kHz/750kHz
  • No loop compensation required
  • Fully WEBENCH® enabled
  • Low external component count
  • Constant On-Time control
  • Ultra-Fast transient response
  • Stable with low ESR capacitors
  • Output voltage pre-bias startup
  • Valley current limit
  • Programmable soft-start

Applications

  • Telecom
  • Networking Equipment
  • Routers
  • Security Surveillance
  • Power Modules

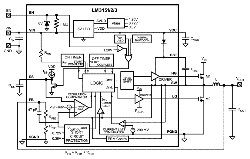
Functional Block Diagram

Block Diagram - Texas Instruments LM315x SIMPLE SWITCHER® Controllers

TI Reference Designs Library

TI Reference Designs - Texas Instruments LM315x SIMPLE SWITCHER® Controllers
Published: 2012-07-19 | Updated: 2023-12-19