STMicroelectronics EVAL6498L Evaluation Boards

STMicroelectronics EVAL6498L Evaluation Boards are designed to evaluate L6498L high voltage gate driver with BCD6 OFF-LINE technology. The EVAL6498L boards allow all the L6498L features to be evaluated while a power switch in TO-220 or TO-247 package is driven. Thes STMicroelectronics EVAL6498L Evaluation Boards allow the values of relevant external components to be selected and modified to ease driver performance.

Features

  • 2A source, 2.5A sink driver current capability
  • Integrated bootstrap diode
  • Interlocking function
  • 3.3 V, 5 V TTL/CMOS inputs with hysteresis
  • UVLO on both high-side and low-side sections
  • 50 V/ns dV/dt immunity in full temperature range
  • Compact and simplified layout

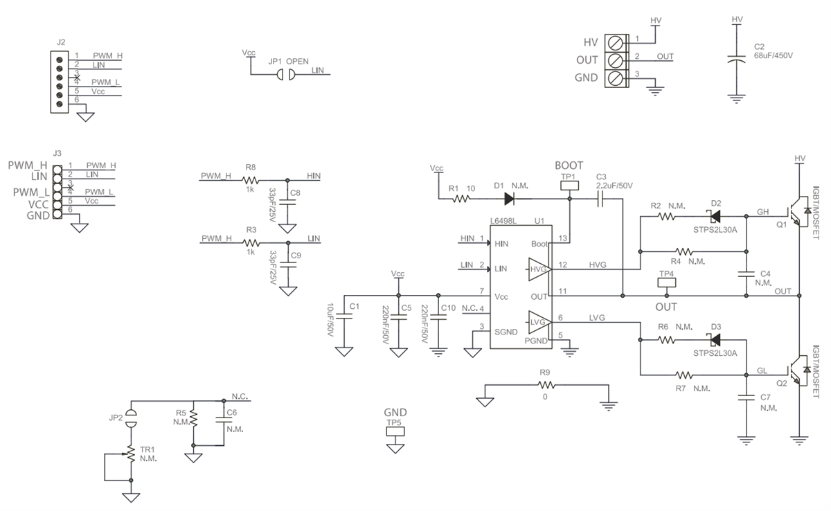
EVAL6498L Schematic Circuit Diagram

Schematic - STMicroelectronics EVAL6498L Evaluation Boards
Published: 2018-11-20 | Updated: 2023-02-23