STMicroelectronics STEVAL-ISB017V1 STC3117 Evaluation Board

STMicroelectronics STEVAL-ISB017V1 STC3117 Evaluation Board is used to evaluate the STC3117. The STC3117 includes the OptimGauge™ algorithm for accurate battery state-of-charge (SOC) monitoring. It also tracks battery parameter changes with operation conditions, temperature, and aging, and it allows the application to get a battery state-of-health (SOH) indication. An alarm output signals low SOC or low voltage conditions and also indicates fault conditions like a missing or swapped battery.

Features

  • Patented OptimGauge™ algorithm for accurate battery capacity calculation
  • Robust initial open-circuit-voltage (OCV) measurement at power up
  • Programmable low battery alarm
  • Missing/swapped battery detection
  • Average current internal calculation
  • End-of-Charge detection
  • Internal temperature sensor
  • Battery swap detection with protection against false battery insertion
  • Low power 40µA in voltage-only, 2uA max. in standby mode
  • 1.49mm x 1.594mm 9-bump CSP package
  • RoHS compliant

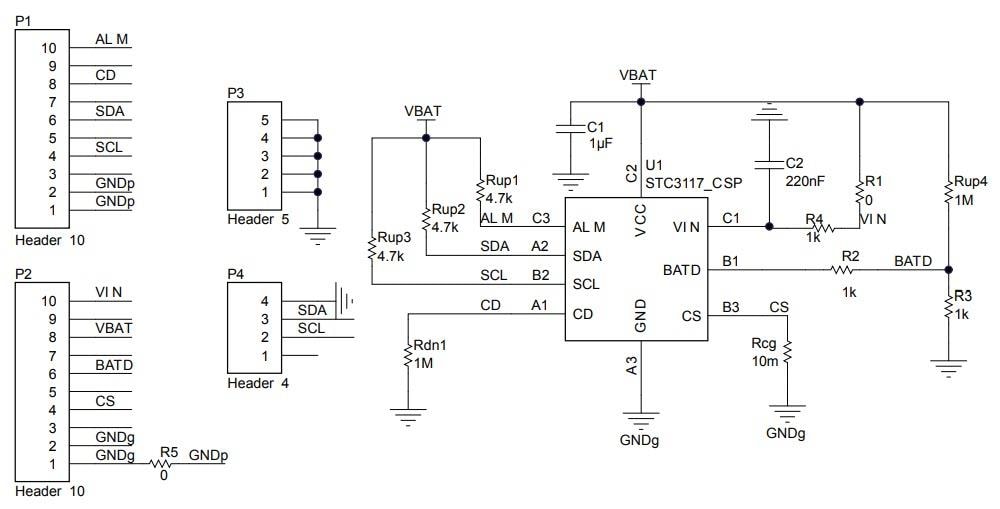
Schematic

STMicroelectronics STEVAL-ISB017V1 STC3117 Evaluation Board
Published: 2018-08-02 | Updated: 2023-02-13