STMicroelectronics SCLT3-8BQ7 High-Speed Digital Limiter

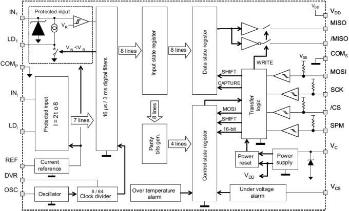
STMicroelectronics SCLT3-8BQ7 High-Speed Digital Input Current Limiter provides an 8-line protected digital input termination with serialized state transfer. STMicroelectronics SCLT3-8BQ7 cuts dissipation (78mW per input) and reduces the count of opto-transistors, enhancing the I/O module density. An adjustable digital filter and an LED driver are embedded in each type 3 input section. Its 2MHz SPI peripheral output serializes the input state transfer to the I/O module controller.

Features

  • 8 inputs - 8-bit SPI output
  • High side input with common ground
  • 5V Voltage regulator
  • QFN 7x7 - 48L package
  • 30V reverse polarity capable
  • Adjustable current limiters
  • IEC61131-2 type 1, 2, and 3
  • Compliant with EN60947-5-2
  • LED output for visual status
  • Optional 16-bit mode with parity check, temperature and voltage alarms
  • Daisy chain capable
  • 20μs to 3ms input digital filter with adjustable delay
  • 78mW per channel power dissipation

Applications

  • Programmable logic controller and remote input modules
  • High-speed protected termination for digital input with serialized SPI output

Block Diagram

Block Diagram - STMicroelectronics SCLT3-8BQ7 High-Speed Digital Limiter
Published: 2015-11-10 | Updated: 2022-03-11