SparkFun Qwiic Mini ToF Imager - VL53L5CX

SparkFun Qwiic Mini ToF Imager - VL53L5CX is a 64-pixel Time-of-Flight (ToF) four-meter ranging sensor. This mini version comes with a 0.5-inch x 1-inch footprint that is half the size of the standard Qwiic VL53L5CX board. The VL53L5CX sensor is placed facing outward from an enclosure/chassis that allows Qwiic cables to be neatly tucked away. The VL53L5CX chip integrates a SPAD array, physical infrared filters, and diffractive optical elements (DOE). This integration provides the best-ranging performance in various ambient lighting conditions with a range of cover glass materials. This mini ToF imager is ideal for 3D room mapping, obstacle detection for robotics, gesture recognition, IoT, laser-assisted autofocus, and AR/VR enhancement.

Features

  • Multizone ranging output with either 4x4 or 8x8 separate zones
  • Autonomous low-power mode with interrupt programmable threshold to wake up the host
  • Up to 400cm ranging
  • 60Hz frame rate capability
  • 940nm invisible light Vertical-Cavity Surface-Emitting Laser (VCSEL)
  • Integrated analog driver emitter
  • 63° diagonal square FoV using Diffractive Optical Elements (DOE) on both transmitter and receiver
  • 3.3V operating voltage
  • 0x52 I2C address
  • 2x vertical Qwiic Connectors
  • 0.5-inch x 1-inch dimensions

Applications

  • Gesture recognition
  • Liquid level control
  • Keystone correction for video projectors
  • Wide FoV and multizone scanning allows content management (load in trucks, tanks, waste bins)
  • Scene understanding
  • Multizone and multi-object distance detection enable 3D room mapping
  • Obstacle detection for robotics applications.
  • Laser Assisted Autofocus (LAF)
  • Enhances the camera AF system speed and robustness (especially in difficult low light or low contrast scenes)
  • Augmented reality/virtual reality (AR/VR) enhancement
  • Dual camera stereoscopy
  • 3D depth assistance (multizone distance measurement)
  • Smart buildings and smart lighting (user detection to wake up devices)
  • IoT (user and object detection)
  • 60Hz video focus tracking (allows optimization of continuous focus algorithm)

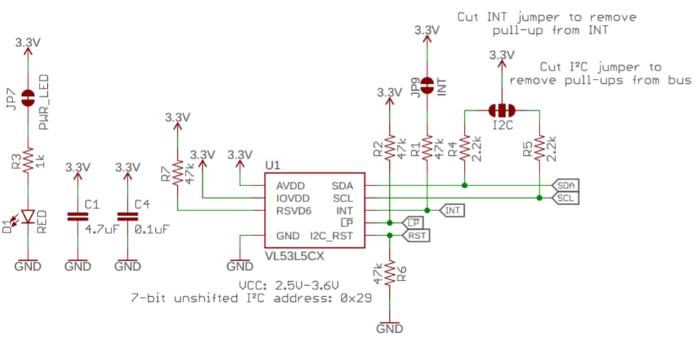
Schematic

Schematic - SparkFun Qwiic Mini ToF Imager - VL53L5CX

Board Dimensions

SparkFun Qwiic Mini ToF Imager - VL53L5CX
Published: 2022-03-09 | Updated: 2022-10-06