Nisshinbo NA2204NB-EV Evaluation Board

Nisshinbo NA2204NB-EV Evaluation Board is designed to evaluate the NA2204 Analog Front End (AFE) with a high-precision 24-bit A-D converter. The NA2204 Analog Front End (AFE) is C-MOS based high precision AFE with up to 128 times internal PGA (Programmable Gain Amplifier). Typical applications include temperature controllers, pressure sensors, flowmeters, PLCs, and digital panel meters.

Features

  • Evaluates the NA2204 Analog Front End (AFE)
  • Consists of:
    • 1x STMicroelectronics NUCLEO-F411RE MCU board
    • 1x main board (board with regulator and other components)
    • 1x NA220X DUT board (EQFN24-DIP24 conversion board)

Applications

  • Temperature controllers
  • Pressure sensors
  • Flowmeters
  • PLC
  • Digital panel meters

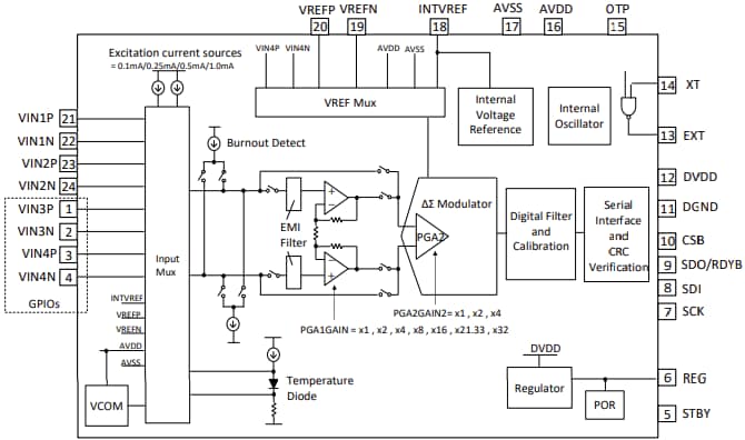
NA2204 Block Diagram

Block Diagram - Nisshinbo NA2204NB-EV Evaluation Board
Published: 2025-02-18 | Updated: 2025-08-19