ROHM Semiconductor Power LSI Series Strobe Charge Control ICs

ROHM Semiconductor Power LSI Series Strobe Charge Control ICs are self-oscillating switching regulators that implement a transformer. The LSI Series features a built-in IGBT driver and various protective circuits (TSD, UVLO, SDP). The LSI Series Strobe Charge Control ICs provide highly efficient applications for charging capacitors in sets with multiple strobes.

Features

  • Built-in low Vth 48V DMOS
  • Adjustable transformer primary-side peak current by RADJ pin
  • Charging control switching with the START pin
  • Includes high precision full charge voltage detection circuit and output pin
  • Various built-in protective circuits (TSD, UVLO, SDP)
  • Built-in IGBT driver
  • 3.0mm × 2.0mm × 0.6mm VSON010X3020

Applications

  • Digital still cameras
  • Mobile phone

Specifications

  • 48V SW Pin input range
  • 0.5A±20% SW Pin peak current
  • 1.0V±1.1% Full charge detection voltage DC
  • 1.0V-1.1% to 1.35% Full charge detection voltage AC 200nsec
  • 1.0V-1.1% to 1.6% Full charge detection voltage AC 100nsec
  • Vth(START,IGBT_AN) 0.6V to 1.5V

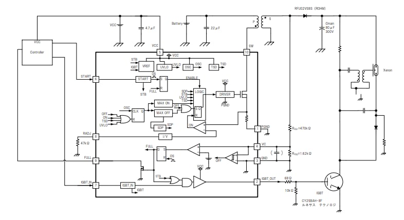
Application Circuit

Application Circuit Diagram - ROHM Semiconductor Power LSI Series Strobe Charge Control ICs

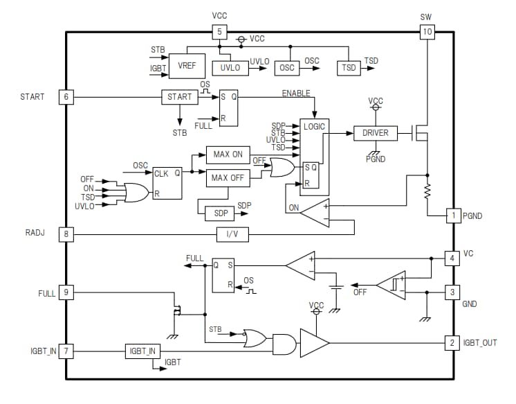
Block Diagram

Block Diagram - ROHM Semiconductor Power LSI Series Strobe Charge Control ICs
Published: 2022-04-12 | Updated: 2022-04-25