ROHM Semiconductor BM2P10xJ-Z PWM-Type DC/DC Converter ICs

ROHM Semiconductor BM2P10xJ-Z PWM-Type DC/DC Converter ICs are optimized for isolated AC-DC power supply applications in environments requiring high voltage tolerance and compact design. Featuring an integrated 730V switching MOSFET, these ICs are capable of operating directly from high-voltage AC mains, making them ideal for use in home appliances, industrial control systems, and general-purpose auxiliary power supplies. The ROHM Semiconductor BM2P10xJ-Z series supports efficient power conversion with frequency hopping PWM control to reduce EMI, and includes essential protection features such as overcurrent, overvoltage, overload, and thermal shutdown. With built-in startup circuitry, soft-start functionality, and low standby power consumption, the BM2P10xJ-Z series enables simplified, reliable, and energy-efficient power supply designs in space-constrained applications.

Features

  • PWM current mode control
  • Frequency hopping function
  • Burst operation at light load
  • Frequency reduction function
  • Built-in 730V startup circuit
  • Built-in 730V switching MOSFET
  • VCC Under Voltage Lockout (UVLO)
  • VCC Over Voltage Protection (OVP)
  • SOURCE pin open protection
  • SOURCE pin function of leading edge blanking
  • Overcurrent detection function per cycle
  • Overcurrent detection AC compensation function
  • Soft start function
  • Secondary overcurrent protection circuit
  • DIP7K 9.27mm x 6.35mm x 8.63mm package, 2.54mm pitch
  • RoHS compliant

Applications

  • Home appliances
  • Industrial equipment
  • Consumer electronics
  • Building automation
  • General-purpose AC-DC power supplies

Specifications

  • Operating power supply voltage ranges
    • 8.9V to 26.0V for the VCC pin
    • 730V maximum for the DRAIN pin
  • Typical circuit current (ON) 1
    • 0.90mA for BM2P10x1J-Z
    • 0.65mA for BM2P10x3J-Z
  • 0.30mA typical circuit current (ON) 2
  • 100kHz typical oscillation frequency 1
  • Typical MOSFET ON resistance
    • 1.0Ω for BM2P10x1J-Z
    • 3.0Ω for BM2P10x3J-Z
  • -40°C to +105°C operating temperature range

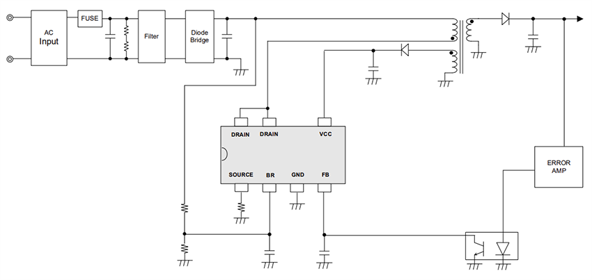
Typical Application Circuit

Application Circuit Diagram - ROHM Semiconductor BM2P10xJ-Z PWM-Type DC/DC Converter ICs

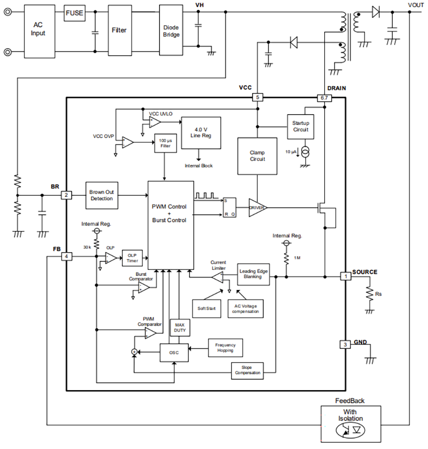
Block Diagram

Block Diagram - ROHM Semiconductor BM2P10xJ-Z PWM-Type DC/DC Converter ICs
Published: 2025-05-20 | Updated: 2025-11-02