ROHM Semiconductor BD9S402MUF-C Single Synch Buck DC/DC Converter

ROHM Semiconductor BD9S402MUF-C Single Synchronous Buck DC/DC Converter includes built-in low ON resistor power MOSFETs in a VQFN16FV3030 package. The BD9S402MUF-C offers a current up to 4A and a high switching frequency of 2.2MHz. The device delivers a fast transient response performance due to current mode control.

The ROHM BD9S402MUF-C Single Synch Buck DC/DC Converter requires few external components and incorporates a built-in phase compensation circuit.

Features

  • QuiCur™
  • Nano Pulse Control™
  • AEC-Q100 Qualified
  • Functional safety supportive automotive products
  • Single synchronous Buck DC/DC converter
  • Adjustable soft start function
  • Output discharge function
  • Power good output
  • Under Voltage Lockout Protection (UVLO)
  • Short Circuit Protection (SCP)
  • Output Over Voltage Protection (OVP)
  • Over Current Protection (OCP)
  • Thermal Shutdown Protection (TSD)
  • Wettable flank QFN package

Applications

  • Automotive equipment
  • Other electronic equipment

Specifications

  • 2.7V to 5.5V Input voltage
  • 0.6V to VPVIN x 0.75V Output voltage setting
  • 4A (Max) Output current
  • 2.2MHz (Typ) Switching frequency
  • 60mΩ (Typ) High side FET ON resistance
  • 35mΩ (Typ) Low side FET ON resistance
  • 0μA (Typ) Shutdown circuit current
  • -40°C to +125°C Operating temperature

Typical Application Circuit

Application Circuit Diagram - ROHM Semiconductor BD9S402MUF-C Single Synch Buck DC/DC Converter

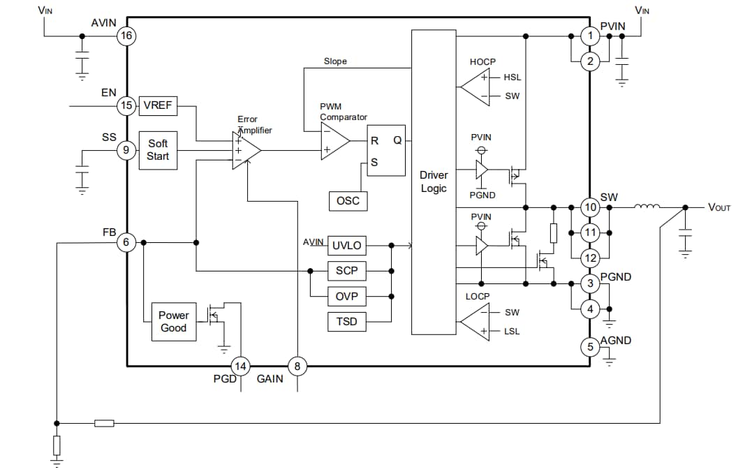
Block Diagram

Block Diagram - ROHM Semiconductor BD9S402MUF-C Single Synch Buck DC/DC Converter
Published: 2022-09-30 | Updated: 2023-03-15