Renesas Electronics RAA223010 AC/DC Buck Regulator

Renesas Electronics RAA223010 AC/DC Buck Regulator features ultra-low standby power with a 700V integrated MOSFET capable of delivering 10W output power. This buck regulator combines constant off-time control for heavy load and Pulse Frequency Modulation (PFM) for light-load operation. The RAA223010 regulator incorporates input brownout protection that prevents input circuitry from overcurrent at low input voltage. This AC/DC buck regulator features hiccup protections for output fault conditions such as short-circuit, overload, overvoltage, and open feedback. The RAA223010 buck regulator supports 3.3V output voltage.

The AC/DC buck regulator achieves up to 80% efficiency and reduces the EMI noise spectrum by built-in frequency dithering. This buck regulator is available in a small 7 Ld SOIC package. Typical applications include home appliances, metering and industry control, bias power, home automation, IoT, and sensors.

Features

  • Ultra-low standby power (<15mW)
  • No audible noise
  • Low quiescent current (<75µA)
  • Programmable Pulse Frequency Modulation (PFM) allows optimization of COUT for various standby power requirements
  • Protection features:
    • Short-Circuit Protection (SCP)
    • Overload Protection (OLP)
    • Overvoltage Protection(OVP)
    • Open feedback protection
    • Over-Temperature Protection (OTP)
  • Low EMI with frequency dithering
  • 3.3V output voltage
  • 7 Ld SOIC package
  • 1W continuous power dissipation (TA = 25°C)
  • -0.3V to 700V drain (to source) voltage
  • -60°C to 150°C maximum storage temperature range

Applications

  • Home appliances
  • Home automation, IoT, and sensors
  • Metering and industry control
  • Bias power

Typical Application Circuit Diagram

Application Circuit Diagram - Renesas Electronics RAA223010 AC/DC Buck Regulator

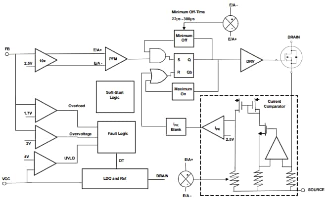
Block Diagram

Block Diagram - Renesas Electronics RAA223010 AC/DC Buck Regulator

Videos

Published: 2024-02-12 | Updated: 2024-04-25