Euros Incoterms:DDP Incoterms: DDP (Duty and customs fees paid by Mouser). Free shipping on most orders over 50 € (EUR). All payment options available
US Dollars Incoterms:DDP Incoterms: DDP (Duty and customs fees paid by Mouser). Free shipping on most orders over $60 (USD). All payment options available
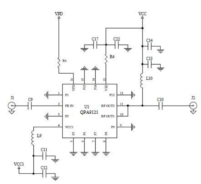
Qorvo QPA9121 Evaluation Board is designed to evaluate the full performance range of the QPA9121 driver amplifier. This evaluation board operates within 2600MHz to 4900MHz frequency range.