Qorvo QPA9120 Evaluation Board
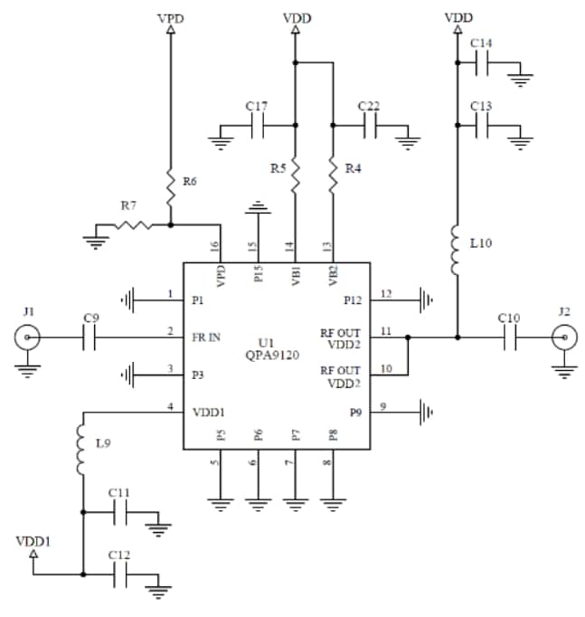
Qorvo QPA9120 Evaluation Board is designed to evaluate high-gain high-linearity QPA9120 driver amplifiers. This evaluation board offers 3300MHz to 5000MHz frequency range of operation. The QPA9120 evaluation board is designed with 1.5mm finished board thickness and copper material PCB layer stack up.QPA9120 Evaluation Board Schematic
Published: 2018-11-22
| Updated: 2023-02-02
