onsemi NXH800A100L4Q2F2xxG 3-Level ANPC Q2Pack Modules
onsemi NXH800A100L4Q2F2xxG 3-Level ANPC Q2Pack Modules are power-integrated modules (PIMs) containing a single A-type NPC stage containing high-performance 1000V FS4 IGBTs and 1000V rugged anti-parallel Extremefast diodes. The module includes an NTC thermistor. The high-density onsemi NXH800A100L4Q2F2xxG devices feature low switching losses to reduce system power dissipation, a low inductive layout, and low package heights. These IGBT modules operate within a wide -40°C to +175°C temperature range.Features
- Extremely efficient trench with field stop technology
- Low switching loss reduces system power dissipation
- Module design offers high power density
- Low inductive layout
- Low package height
- Lead-free device
Applications
- Solar inverters
- Uninterruptable Power Supply (UPS) systems
Specifications
- 1000V maximum peak repetitive reverse voltage
- 238A maximum continuous forward current
- 714A maximum repetitive peak forward current
- 565W maximum power dissipation
- 12.7mm creepage distance
- -40°C to +175°C operating temperature range
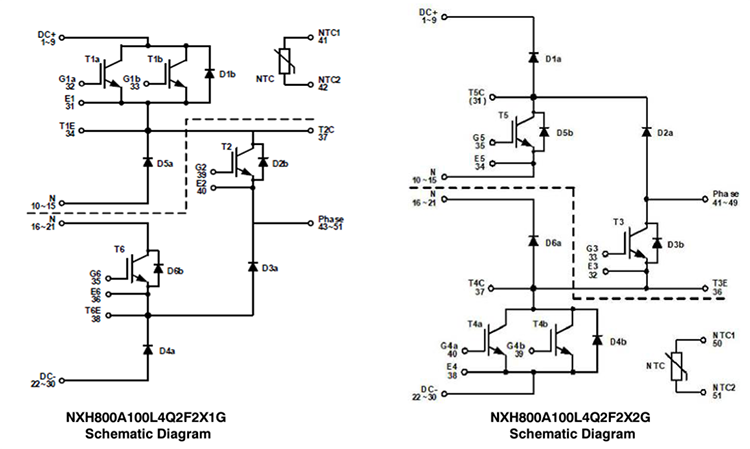
Schematics
Pin Connections
Published: 2024-11-06
| Updated: 2024-12-04
