onsemi NCS199A Current Sense Amplifiers

onsemi NCS199A1 Current Sense Amplifiers provide bi-directional, zero-drift voltage-output current-shunt monitoring. The devices can measure the voltage across shunts with -0.3 to 26V common-mode voltages, independent of the supply voltage. onsemi NCS199A amplifiers draw a maximum 100mA supply current and operate from a single 2.7V to 26V power supply. NCS199A's zero−drift architecture with its low offset allows current sensing with maximum drops across the shunt as low as 10mV at full-scale. The NCS199A amplifiers are available with fixed gains of 50V/V, 100V/V, or 200V/V. Each version is capable of operating over the extended operating temperature range of -40°C to +125°C.

Features

  • -0.3V to 26V wide common-mode input range
  • 2.7V to 26V supply voltage range
  • ±150µV maximum low offset voltage
  • Low offset drift (0.5µV/°C)
  • Low gain error (maximum 1.5%)
  • Rail-to-rail input and output capability
  • Low current consumption (typical 65µA, 100µA maximum)
  • NCV prefix for automotive and other applications requiring unique site qualified and PPAP capable
  • Lead-free

Applications

  • Current sensing (high-side/low-side)
  • Automotive
  • Telecom
  • Sensors

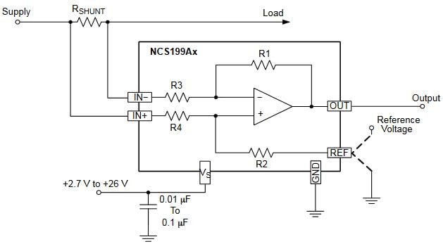
Schematic

Schematic - onsemi NCS199A Current Sense Amplifiers
Published: 2016-07-19 | Updated: 2022-03-11