onsemi NCP81428 PMBus® Hot Swap Smart Fuse

onsemi NCP81428 PMBus® Hot Swap Smart Fuse is a 12V, 50A resettable in-line fuse designed to protect against over-current, over-voltage, short circuit, and excessive inrush current. The NCP81428 comprises a 0.65mohm NMOS FET, a high-performance Hot-Swap Controller, and a Non-Volatile Memory (NVM), all co-packaged into a LQFN32 package. The onsemi NCP81428 can be configured as a single-phase solution or multi-phase as a Master or Slave to support higher current applications.

Features

  • Power
    • 5V to 18V operating range
    • Low 0.65mΩ internal MOSFET
    • ±2% IMON accuracy at 30A and higher
    • Up to 80A peak output current with programmable OCP levels and timers
    • Parallel operation for high current applications as master and slave device
    • 150A short circuit protection
  • PMBus (1.4 Compliant)
    • Programmable OCP levels up to 80A and timers up to 50msec
    • Enable by pin assertion and/or through PMBus
    • Programmable VIN under voltage warning and overvoltage fault
    • Output pulldown selection
    • Programmable auto-retry/latch-off options
    • Power cycle feature with a 10-second timer
  • Others
    • Co-packaged power switch, hot-swap controller, and NVM
    • 10-bit ADC for IOUT, VIN, IOUT_pk, VOUT, and VTEMP
    • 5mmx5mm LQFN32 package with layout compatible with non-PMBus smart fuse solution, NCP81295
    • Two-wire interface (TWI) between Master and Slave(s)
    • External soft-start programming
    • -40°C to +125°C operating temperature 
    • Soft-start current balancing between parallel units
    • Excessive soft-startdDuration protection
    • Fault event and peak current recording
    • Overcurrent protection, short-circuit protection, and over-temperature shutdown
    • Internal FET health diagnostics

Applications

  • Servers
  • Data storage
  • Base stations
  • Industrial applications

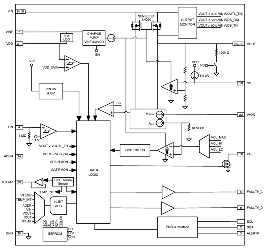
Simplified Block Diagram

Block Diagram - onsemi NCP81428 PMBus® Hot Swap Smart Fuse
Published: 2024-05-15 | Updated: 2024-06-07