onsemi NCP45496 Voltage Supervisor
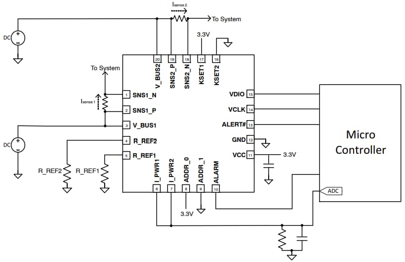
onsemi NCP45496 Voltage Supervisor is a monolithic IC that can simultaneously monitor the power on two high-voltage power supplies. The voltage and current on each bus are measured and converted to a power signal output as a high-accuracy current. This voltage supervisor is equipped with a low-latency open-drain ALARM signal that is produced by comparing the power of each bus to its threshold level. The NCP45496 voltage supervisor is RoHS and REACH compliant. This IC also features internal ADC provides digitized power measurements. The NCP45496 IC is ideal for power management, energy consumption tracking, power control loops, and overload protection.Features
- Single device monitors up to 2 supplies
- High-accuracy scaled current output
- Channel gains are individually programmable over the SVID bus
- Internal ADC provides digitized power measurements
- Fast settling time
- RoHS/REACH-compliant device
Applications
- Power management
- Energy consumption tracking
- Power control loops
- Overload protection
Block Diagram
Application Schematic
Published: 2024-02-21
| Updated: 2024-03-11
