onsemi NCD83591 Motor Drivers
onsemi NCD83591 Motor Drivers are easy-to-use, multi-purpose 3-phase gate drivers optimized for low BOM cost. The onsemi drivers offer a wide operating voltage range. This feature makes the device ideal for industrial and commercial applications from 5V (min) up to 60V (max).
Features
- Operation from 5V to 60V supply voltage with tolerance from 4V to 70V
- Constant current drive of power FET, configurable from 5mA to 250mA (16 settings by input level to VDRV pin)
- Internally generated gate drive supply voltages
- Tolerant to -12VDC for high side gate and source output pins
- Gate sensing for cross-conduction protection and optimized dead time
- Embedded high GBW general purpose amplifier (intended for current sensing and externally configurable)
- Embedded charge pump function allowing DC static drive
- Strong hold-off current preventing self-turn-on
- Internal gate pull−down to GND during Loss of VDD (core) power
- Under voltage lockout on VM, VGL, and VGH-VM
- 5V/3.3V compatible six input control plus enable
- Up to 30kHz motor PWM with the individual six-gate control mode
- 4kV HBM and 1kV CDM ESD protection
- This device is Pb-free
Applications
- Power tools
- Industrial actuators and cobots
- Automated guided robots
- Light mobility (E-bikes, E-scooters, hoverboards)
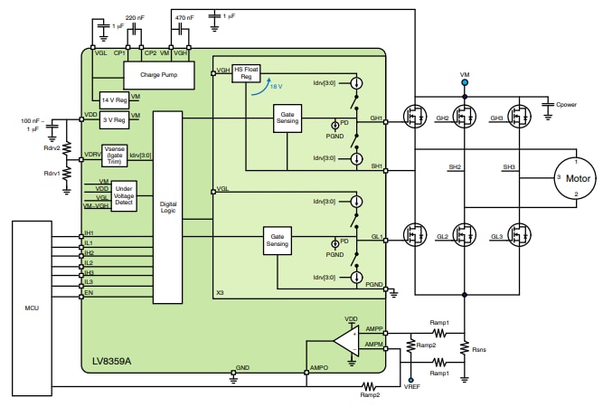
APPLICATION CIRCUIT
Published: 2022-11-14
| Updated: 2025-12-04
