NXP Semiconductors TJA1057 Mantis® High-Speed CAN Transceivers

NXP Semiconductors TJA1057 Mantis® High-Speed Controller Area Network (CAN) Transceivers offer an optimized feature set for 12V automotive applications. TJA1057 components interface between a CAN protocol controller and the physical two-wire CAN bus. These transceivers are designed for high-speed CAN applications in the automotive industry, providing the differential transmit/receive capability to (a microcontroller with) a CAN protocol controller. The NXP TJA1057 Mantis High-Speed CAN Transceivers display exemplary passive behavior to the CAN bus when the supply voltage is off. The TJA1057 is ideal for HS-CAN networks that only require basic CAN functionality.

Features

  • Fully ISO 11898-2:2016, SAE J2284-1 to SAE J2284-5, and SAE J1939-14 compliant
  • Optimized for use in 12V automotive systems
  • Low Electromagnetic Emission (EME) and high Electromagnetic Immunity (EMI), according to proposed EMC Standards IEC 62228-3 and SAE J2962-2
  • Shorter propagation delay on the TJA1057B and TJA1057C variants supports larger network topologies
  • Variants
    • With a VIO pin allow for direct interfacing with 3.3V to 5V microcontrollers
    • Without a VIO pin can interface with 3.3V and 5V-supplied microcontrollers, provided the microcontroller I/Os are 5V tolerant
  • Both VIO and non-VIO variants are available in SO8 and leadless HVSON8 (3.0mm2) packages, HVSON8 features improved Automated Optical Inspection (AOI) capability
  • TJA1057 CAN FD (applicable to all product variants except TJA1057T) with timing guaranteed for data rates up to 5Mbit/s
  • Predictable and fail-safe behavior
    • Functional behavior predictable under all supply conditions
    • Transceiver disengages from the bus (high-ohmic) when the supply voltage drops below the undervoltage threshold
    • Transmit Data (TXD) dominant time-out function
    • Internal biasing of TXD and S input pins
  • Protections
    • High ESD handling capability on the bus pins (8kV IEC and HBM)
    • Bus pins protected against transients in automotive environments
    • Undervoltage detection on pins VCC and VIO
    • Thermally protected
  • AEC-Q100 qualified
  • Dark green product [halogen-free and Restriction of Hazardous Substances (RoHS) compliant]

Applications

  • 12V automotive systems
  • Automotive advanced exterior lighting
  • Automotive high-speed CAN applications
  • Electromagnetic Compatibility (EMC) performance

Specifications

  • 4.75V to 5.25V operating supply voltage range
  • 5Mb/s data rate
  • 80mA operating supply current
  • 5pF typical input capacitance, 10pF maximum
  • ±50mV recessive differential output voltage range
  • 2V to 3V recessive output voltage range
  • ±5mA recessive short-circuit output current
  • ±5μA leakage current
  • 9kΩ to 28kΩ input resistance range
  • ±3% input resistance deviation
  • 19kΩ to 52kΩ differential input resistance range
  • 20pF maximum common-mode input capacitance
  • 10pF maximum differential input capacitance
  • ±8kV ESD protection
  • 210ns propagation delay time
  • -40°C to +150°C operating temperature range
  • +185°C typical shutdown junction temperature

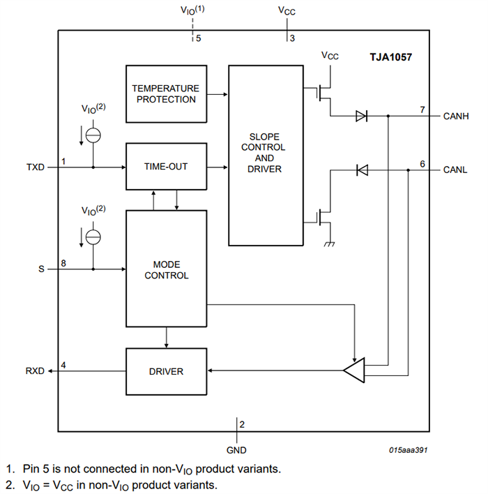
Block Diagram

NXP Semiconductors TJA1057 Mantis® High-Speed CAN Transceivers
Published: 2023-05-17 | Updated: 2025-05-14