Monolithic Power Systems (MPS) MPQ4324E Synchronous Step-Down Converters

Monolithic Power Systems (MPS) MPQ4324E Synchronous Step-Down Converters are configurable-frequency (350kHz to 2.5MHz) switching converters with integrated internal high-side and low-side power MOSFETs (HS-FET and LS-FET, respectively). These converters provide up to 4A of highly efficient output current with peak current mode control. With a wide input-voltage range of 3.3V to 36V and a 42V load-dump tolerance, these converters are suitable for various step-down applications in automotive input environments. The MPQ4324E converters feature a 1μA shutdown mode quiescent current that permits the device to be used in battery-powered applications.

The MPQ4324E converters are available in a QFN-12 (2mm x 3mm) package with wettable flanks and are AEC-Q100 qualified. Typical applications include automotive infotainment, automotive clusters, Advanced Driver Assistance Systems (ADAS), and industrial power systems.

Features

  • Designed for automotive applications:
    • Survives 42V load dump
    • Supports 3.1V cold crank
    • Up to 3A of continuous output current
    • Up to 4A peak IOUT
    • Continuous operation up to 36V
    • -40°C to 150°C junction temperature range
  • Increases battery life:
    • 1μA shutdown supply current
    • 20μA sleep mode quiescent current
    • Advanced Asynchronous Modulation (AAM) mode increases efficiency under light loads
  • High performance for improved thermals:
    • Integrated 70mΩ HS-FET and 50mΩ LS-FET
    • 65ns minimum on-time
    • 50ns minimum off-time
  • Optimized for EMC/EMI:
    • Frequency Spread Spectrum (FSS) modulation
    • Symmetric VIN pinout
    • CISPR25 class-5 compliant
    • 350kHz to 2.5MHz configurable switching frequency range
    • MeshConnect™ flip-chip package
  • Additional features:
    • Power Good (PG) output
    • Low-Dropout (LDO) mode
    • Available fixed output options of 1V, 1.8V, 2.5V, 3V, 3.3V, 3.8V, or 5V
    • Hiccup Over-Current Protection (OCP)
    • Available in a QFN-12 (2mm x 3mm) package with wettable flanks
    • Available in AEC-Q100 grade 1

Applications

  • Automotive infotainment
  • Automotive clusters
  • Advanced Driver Assistance Systems (ADAS)
  • Industrial power systems

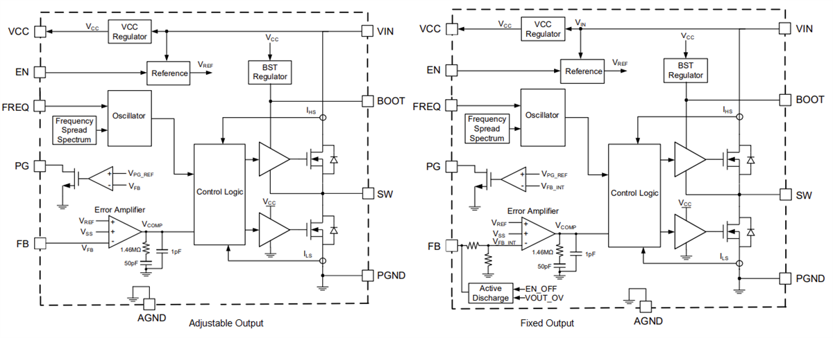
Functional Block Diagrams

Block Diagram - Monolithic Power Systems (MPS) MPQ4324E Synchronous Step-Down Converters

Typical Application Circuits

Application Circuit Diagram - Monolithic Power Systems (MPS) MPQ4324E Synchronous Step-Down Converters
Published: 2024-02-29 | Updated: 2024-03-22