Monolithic Power Systems (MPS) MPQ3362 Boost LED Driver

Monolithic Power Systems (MPS) MPQ3362 Boost LED Driver is a fixed-frequency driver for low-current and high-current boost applications. The low 0.2V feedback voltage offers higher efficiency in white LED driver applications. The device regulates the output voltage up to 36V with an efficiency as high as 95%. Current mode regulation and external compensation components allow the MPQ3362 control loop to be optimized across a wide variety of input voltages.

Features

  • 3V to 36V input voltage range
  • 4A peak current limit
  • 0.3μA shutdown current
  • Low 200mV feedback voltage
  • Configurable 200kHz to 2.2MHz fSW
  • Internal 80mΩ, 40V power switch
  • High efficiency
  • Analog and PWM dimming
  • Under-voltage lockout (UVLO) protection
  • Open/short LED protection
  • Short FB protection
  • Soft-start operation
  • Thermal shutdown
  • TSOT23-8 package
  • AEC-Q100 Grade 1 qualified

Applications

  • Automotive backlighting displays
  • Middle-size backlighting LCDs
  • General lighting

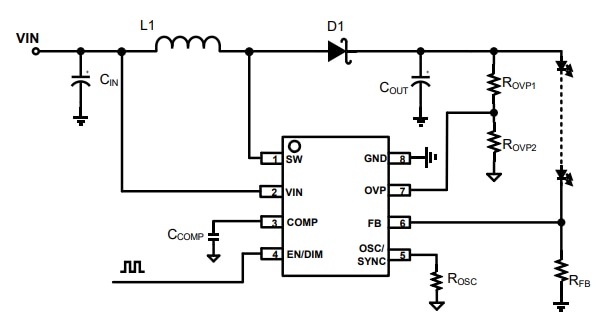
TYPICAL APPLICATION

Monolithic Power Systems (MPS) MPQ3362 Boost LED Driver

The Monolithic Power Systems (MPS) MPQ3362 Boost LED Driver is available in a TSOT23-8 package and is AEC-Q100 Grade 1 qualified for use in automotive applications.

Published: 2021-08-18 | Updated: 2022-03-11