Monolithic Power Systems (MPS) MP8865 Step-Down Converters

Monolithic Power Systems (MPS) MP8865 Step-Down Converters are high-frequency synchronous rectified step-down switch-mode converters with an I2C control interface. The MP8865 has a wide 4.5V to 21V operational input range and delivers 6A of continuous output current with excellent load and line regulation. Synchronous mode operation delivers higher efficiency over the output-load range. The reference voltage level can be controlled on the fly through a 3.4Mbps I2C serial interface. The output voltage range can be adjusted from 0.6V to 1.87V in 10mV steps. The voltage slew rate, switching frequency, enable, and power-saving mode are all selectable through the I2C interface. Current-mode operation provides a fast transient response and eases loop stabilization. Full protection features include overcurrent protection (OCP), overvoltage protection (OVP), and thermal shut down (TSD). MPS MP8865 Step-Down Converters require a few standard external components and are available in a QFN-15 package.

Features

  • Wide 4.5V to 21V operating input Range
  • 45mΩ/18mΩ low RDS(ON) internal power MOSFETs
  • 1% VOUT accuracy
  • I2C programmable reference-voltage range from 0.6V to 1.87V in 10mV steps with slew-rate control
  • I2C selectable switching frequency, default 600kHz switching frequency
  • Programmable output voltage
  • Power-saving mode, OTP, and OCP via I2C
  • Power good indication
  • 1-bit I2C address set
  • OCP protection in hiccup mode
  • External soft-start
  • Available in a 3mm x 3mm QFN package

Applications

  • SoC and media processors
  • General consumer
  • Distributed power systems

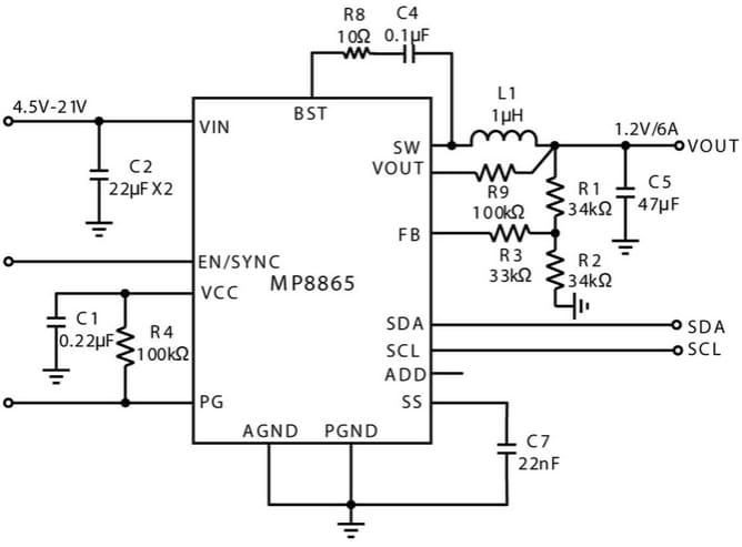
Application Diagram

Application Circuit Diagram - Monolithic Power Systems (MPS) MP8865 Step-Down Converters
Published: 2015-05-14 | Updated: 2023-04-11