Monolithic Power Systems (MPS) MP6908L Fast Turn-Off Intelligent Rectifier

Monolithic Power Systems (MPS) MP6908L Fast Turn-Off Intelligent Rectifier is a low-drop diode emulator IC that replaces Schottky diodes when combined with an external switch in high-efficiency flyback converters. This rectifier regulates the forward drop of an external synchronous rectifier (SR) MOSFET to about 40mV, then switches off once the voltage becomes negative. The MP6908L generates its own supply voltage for battery-charging applications with low output voltage or short-circuit output conditions and high-side SR configuration. Configurable ringing detection circuitry prevents the MP6908L from false turnoff after VDS oscillates in discontinuous conduction mode (DCM) or quasi-resonant operation. Monolithic Power Systems (MPS) MP6908L Rectifier features a space-saving TSOT23-6 package and is ideal for USB Power Delivery (PD) quick chargers, adapters, and flyback power supplies.

Features

  • Wide output voltage range down to 0V, no short-circuit current flows through body diode
  • Auxiliary winding for high-side or low-side rectification is not required
  • Ringing detection prevents false turn-on in DCM and quasi-resonant operations
  • Works with standard and logic-level SR MOSFETs
  • 30ns fast turn-off and turn-on delay
  • 100µA quiescent current
  • Supports DCM, CCM, and quasi-resonant operation
  • Supports both high-side and low-side rectification
  • TSOT23-6 package
  • Compatible with Energy Star

Applications

  • USB PD quick chargers
  • Adapters
  • Flyback power supplies with low and/or variable output voltages

Typical Application Circuit

Application Circuit Diagram - Monolithic Power Systems (MPS) MP6908L Fast Turn-Off Intelligent Rectifier

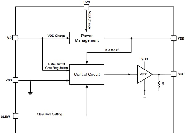
Block Diagram

Block Diagram - Monolithic Power Systems (MPS) MP6908L Fast Turn-Off Intelligent Rectifier
Published: 2020-11-17 | Updated: 2024-10-31