Monolithic Power Systems (MPS) MP2018 Linear Regulators

Monolithic Power Systems (MPS) MP2018 Linear Regulators are low-power and low-quiescent current regulators that supply power to systems with high-voltage batteries. Both the low quiescent current and low dropout voltage enable the MP2018 regulators to operate at extremely low power levels. These linear regulators offer a 3V to 16V input voltage range, 10µA quiescent supply current, and ±2% output accuracy. The MP2018 regulators with output current limited internally are protected against short-circuit (SCP), overload, overtemperature, thermal shutdown (TSD), and current-limiting fault protection conditions. MPS MP2018 Linear Regulators are ideally suited for applications such as medical imaging, low-power microcontrollers, cellular handsets, and battery-powered equipment.

Features

  • 3V to 16V input range
  • 10µA quiescent supply current
  • Stable with low-value output ceramic capacitor (>0.47μF) 
  • 500mA specified current
  • Fixed output voltage
  • ±2% output accuracy
  • Specified current limit
  • Power good
  • Programmable power good delay
  • TSD and SCP
  • Temperature range
    • -40°C to +125°C operating temperature range
    • -40°C to +150°C specified junction temperature range
  • Low-profile TO252-5 package

Applications

  • Portable/battery-powered equipment
  • Ultra-low-power microcontrollers
  • Cellular handsets
  • Medical imaging

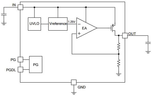
Functional Block Diagram

Block Diagram - Monolithic Power Systems (MPS) MP2018 Linear Regulators

Typical Application Circuit

Application Circuit Diagram - Monolithic Power Systems (MPS) MP2018 Linear Regulators
Published: 2020-02-10 | Updated: 2024-08-26