Monolithic Power Systems (MPS) MP1922 H-Bridge Gate Drivers

Monolithic Power Systems (MPS) MP1922 H-Bridge Gate Drivers are designed for driving two N-channel power MOSFETs with up to 3A source and 4A sink current capability. These gate drivers are single-channel ICs that support up to 100V output supply voltages. The h-bridge gate drivers feature configurable slew rate control, FET desaturation protection, adjustable dead-time control, Under-Voltage Lockout (UVLO), and thermal shutdown. These MP1922 gate drivers are applicable in motor driver applications, automotive pumps, fans, superchargers and actuators, power drills, and e-bikes.

Features

  • Supports 100V supply operation
  • 3A Source, 4A sink gate drive current
  • Internal charge pump and auto-refresh for High-Side (HS) gate drive
  • Integrated current-sense amplifier
  • Low-power sleep mode
  • Programmable controlled slew rate
  • Desaturation protection of external MOSFETs
  • Thermal shutdown
  • Under-Voltage Lockout (UVLO)
  • Fault indication output
  • Thermally enhanced surface-mount package
  • Available in a QFN-22 (4mmx5mm) package

Applications

  • Brushless DC (BLDC) motors and Permanent Magnet Synchronous Motor (PMSM) drives
  • High-current brushed DC motor drives
  • Automotive pumps, fans, superchargers, and actuators
  • Power drills
  • E-Bikes

Typical Application Diagram

Application Circuit Diagram - Monolithic Power Systems (MPS) MP1922 H-Bridge Gate Drivers

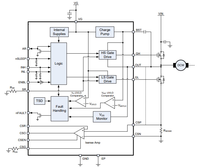
Functional Block Diagram

Block Diagram - Monolithic Power Systems (MPS) MP1922 H-Bridge Gate Drivers

MP1922 PCB Layout

Monolithic Power Systems (MPS) MP1922 H-Bridge Gate Drivers
Published: 2022-06-03 | Updated: 2022-06-16